EasyManua.ls Logo

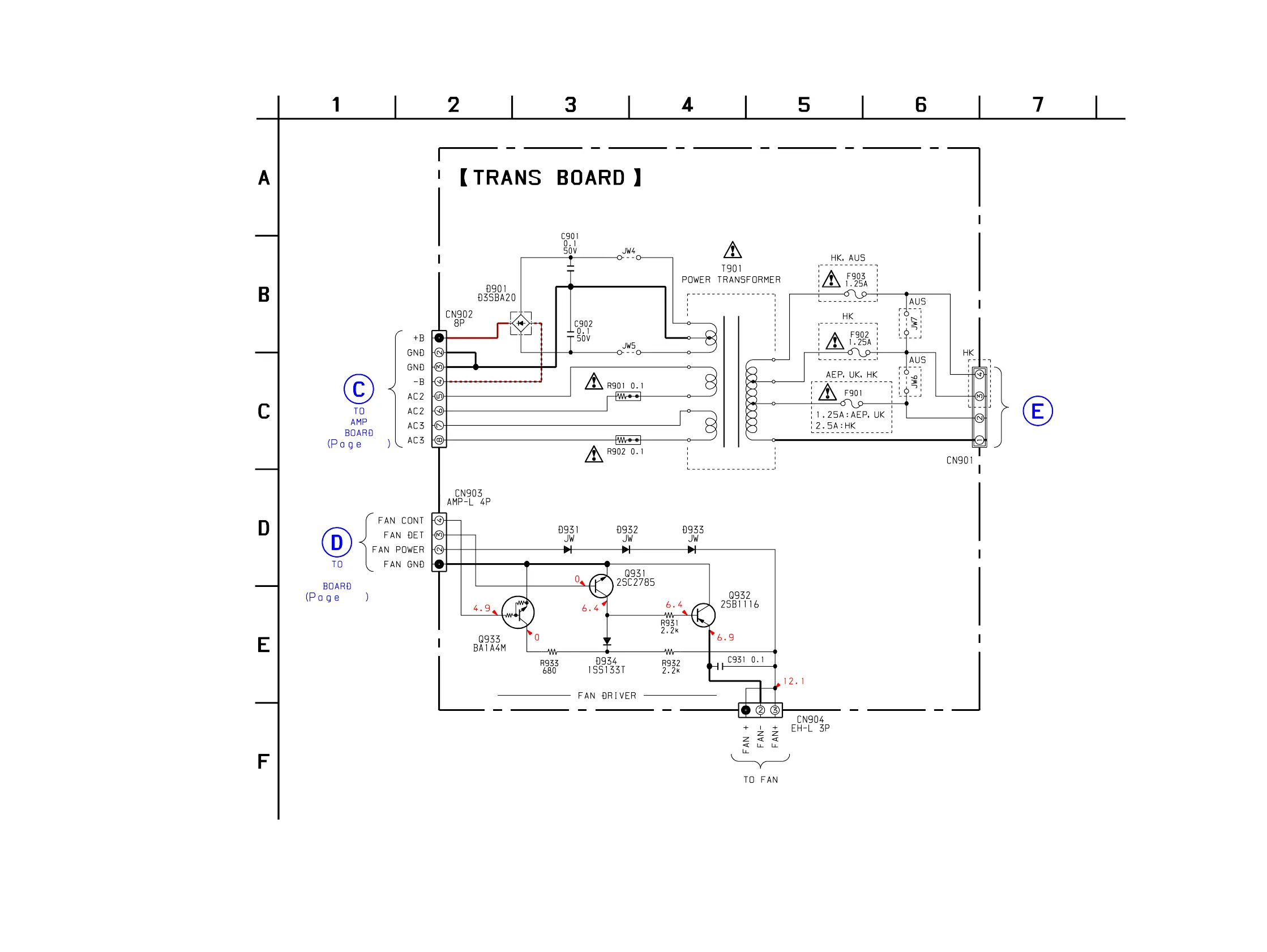
Sony HCD-CL5MD - Schematic Diagram Trans Section

Sony HCD-CL5MD
112 pages
Print Icon
To Next Page IconTo Next Page
To Next Page IconTo Next Page
To Previous Page IconTo Previous Page
To Previous Page IconTo Previous Page
Loading...
7070
HCD-CL5MD
7-22. SCHEMATIC DIAGRAM TRANS SECTION
66
66
AMP
TO
SUB POWER BOARD
AND
VOL SEL BOARD
(Page 72)

Table of Contents

Related product manuals