EasyManua.ls Logo

SoundCraft Si Compact - Stereo Input

SoundCraft Si Compact
72 pages
Print Icon
To Next Page IconTo Next Page
To Next Page IconTo Next Page
To Previous Page IconTo Previous Page
To Previous Page IconTo Previous Page
Loading...
65
Soundcraft Si Compact User Guide 1211
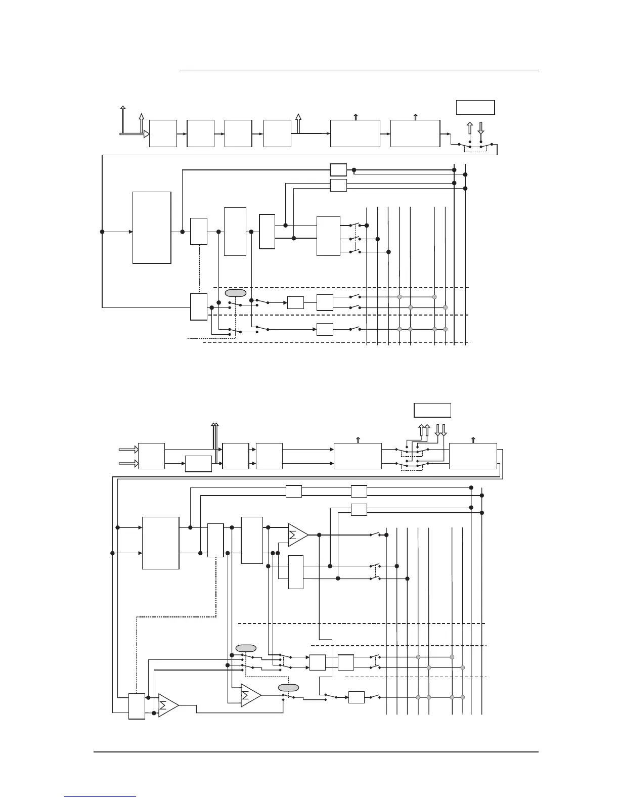
From ADC
Metering(Pre)
Direct O/P Pre
Trim
Phase
Invert
Delay
High-pass
Filter
Gate
Threshold
Attack
Hold
Release
Depth
Comp
Threshold
Ratio
Attack
Release
Gain
To Assignable
InsertPatching
To DACFrom ADC
Gain ReductionUnder/Over Threshold
SoloRSoloL
PFL
Solo
AFL
Solo
LMR
MainMix Aux/FX
12
PAN
FADERMUTE
EQ
LFFreq
LFGain
LMFreq
LMGain
LMQ
HMFreq
HMGain
HMQ
HFFreq
HFGain
ON
Mono Mode
ON
ON
Aux
Level
Aux
Level
Aux
Pan
PRE
PRE
MUTE
PRE Source
18.......17
Stereo Mode
Left pan is routed to odd-numbered bus
Right pan is routed to even-numbered bus
Note: the Pre Source is controlled
by the Output Bus setting
Bus
Bus
ROUTING
M
L
R
Direct O/P Post
-3dB
-3dB
-3dB
PRE Source
Note: thePre Source is controlled
by the Output Bus setting
12 18.......17
SoloRSoloL
From ADC
L Channel
Metering(Pre)
Trim
Phase
Invert
In/Out
Delay
High-pass
Filter
Gate
Threshold
Attack
Hold
Release
Depth
To Assignable
InsertPatching
To DACs From ADCs
Comp
Threshold
Ratio
Attack
Release
Gain
Gain Reduction
Indicator
Gate Metering
PFL
Solo
AFL
Solo
LMR
MainMix Aux/FX
BAL
FADERMUTE
EQ
LFFreq
LFGain
LMFreq
LMGain
LMQ
HMFreq
HMGain
HMQ
HFFreq
HFGain
M
ON
ON
Aux
Level
Aux
Level
Aux
Bal
PRE
PRE
MUTE
From ADC
R Channel
PFL
Trim
PRE Source
Mono Mode
Stereo Mode
Bus
Bus
R
L
BLOCK DIAGRAMS
MONO INPUT
STEREO INPUT

Table of Contents

Other manuals for SoundCraft Si Compact

Related product manuals