EasyManua.ls Logo

Terex TA10 - Page 129

Terex TA10
130 pages
Print Icon
To Next Page IconTo Next Page
To Next Page IconTo Next Page
To Previous Page IconTo Previous Page
To Previous Page IconTo Previous Page
Loading...
10-11 TA9 & TA10 Dumper 0803-4 July 2011
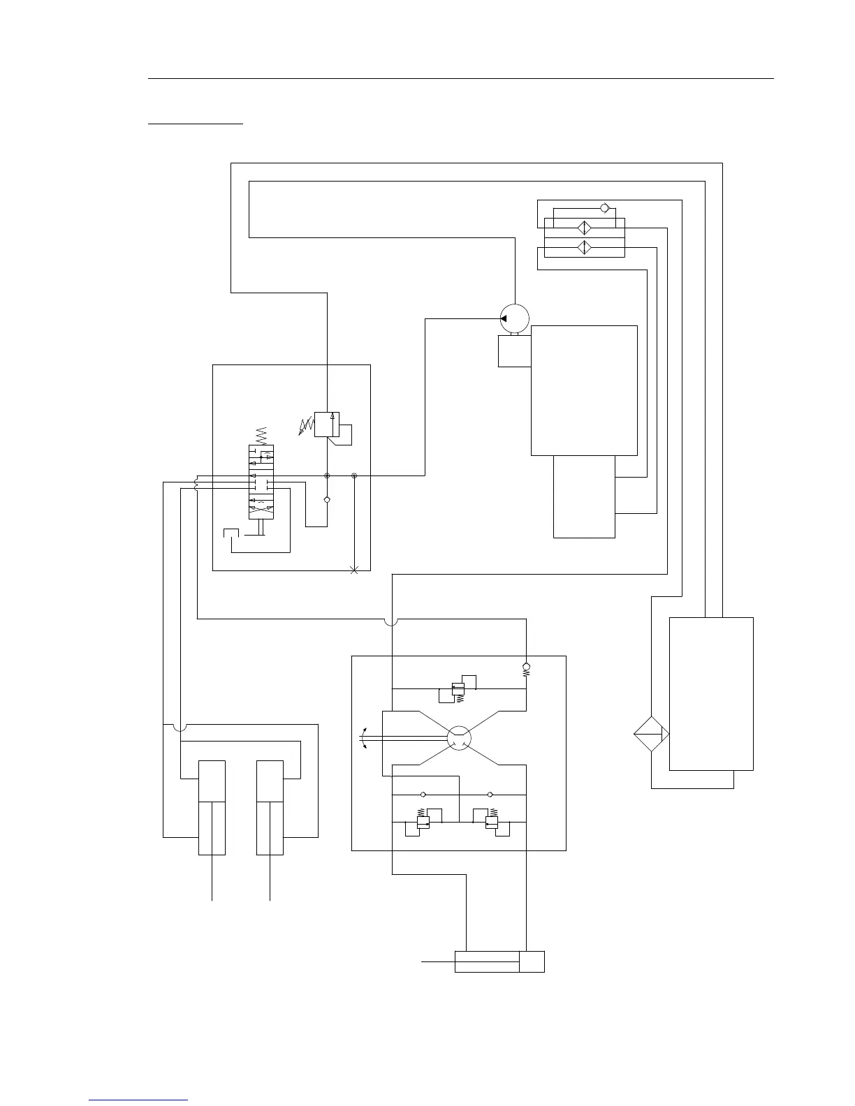
Specifications
Hydraulic Circuit
L
R
T
P
A
B
C
T
P
1
2
3
4
5
6
7
8
9
10
11
12

Table of Contents

Other manuals for Terex TA10

Related product manuals