EasyManua.ls Logo

Yamaha F50F - Power Trim and Tilt Unit

Yamaha F50F
305 pages
Print Icon
To Next Page IconTo Next Page
To Next Page IconTo Next Page
To Previous Page IconTo Previous Page
To Previous Page IconTo Previous Page
Loading...
6C13G11
9-22
1
2
3
4
5
6
7
8
9
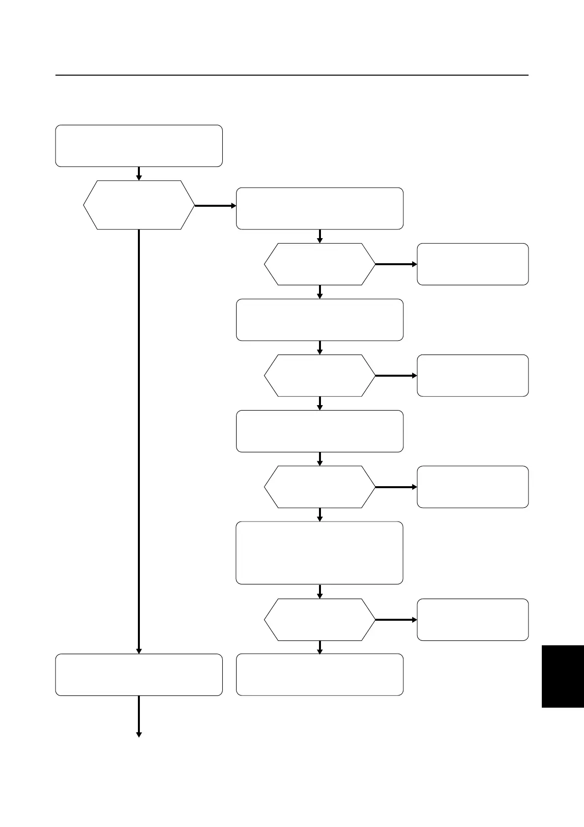
Power trim and tilt unit
9
Symptom 1: Power trim and tilt unit does not operate.
Check the power trim and tilt
motor operation.
Can the opera-
tion sound be
heard?
No
Yes
Check the battery and fuse.
Yes
No
Good condition?
Repair or replace
the defective parts.
Check the power trim and tilt
switch continuity.
Is there continuity?
Yes
No
Replace the power
trim and tilt switch.
Check the power trim and tilt
relay continuity.
Is there continuity?
Yes
No
Replace the power
trim and tilt relay.
Is there continuity?
Yes
No
Repair or replace
the defective parts.
Disassemble and check the
power trim and tilt motor.
Check that the manual valve is
closed.
Continued on next page.
Check the wiring harness
between the battery, power trim
and tilt relay, and power trim
and tilt switch.
Power unit / Power trim and tilt unit

Table of Contents

Other manuals for Yamaha F50F

Related product manuals