EasyManua.ls Logo

YASKAWA SGMGV - Page 188

YASKAWA SGMGV
400 pages
To Next Page IconTo Next Page
To Next Page IconTo Next Page
To Previous Page IconTo Previous Page
To Previous Page IconTo Previous Page
Loading...
5.11 Safety Function
5-81
5
Operation
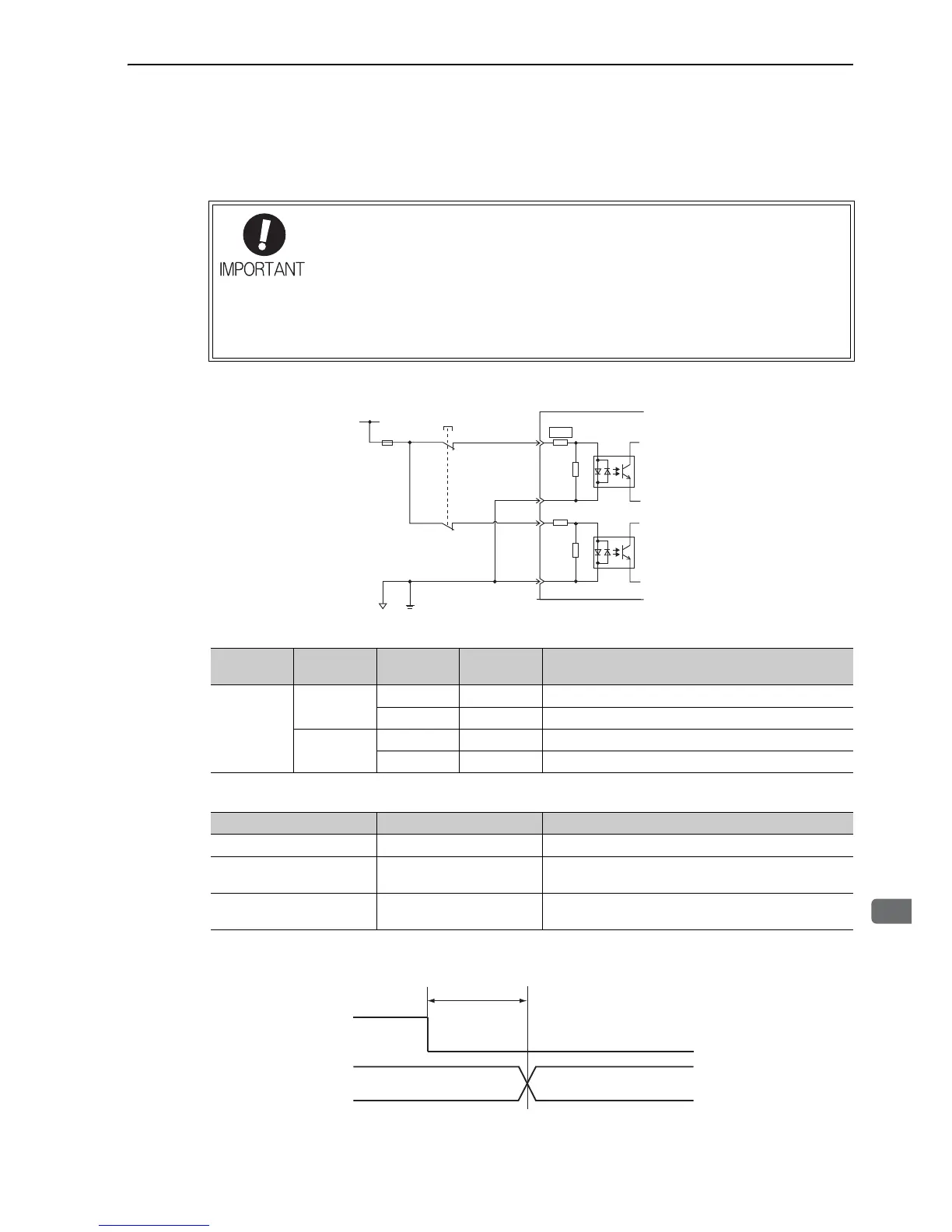
(5) Connection Example and Specifications of Input Signals (HWBB Signals)
The input signals must be redundant. A connection example and specifications of input signals (HWBB sig-
nals) are shown below.
Connection Example for Input Signals (HWBB Signals)
Specifications of Input Signals (HWBB Signals)
The input signals (HWBB signals) have the following electrical characteristics.
Note: If the HWBB function is requested by turning OFF the /HWBB1 and /HWBB2 input signals on the two channels,
power supply to the motor will be turned OFF within 20 ms (see below).
Note 1. The OFF status is not recognized if the /HWBB1 and /HWBB2 signals are 0.5 ms or shorter.
2. The status of the input signals can be checked with monitor display function. Refer to 8.6 Monitoring Output Sig-
nals.
For safety function signal connections, the input signal is the 0V common and the output
signal is the source output. This is opposite to other signals described in this manual. To
avoid confusion, the ON and OFF status of signals for safety functions are defined as fol-
lows:
ON: The state in which the relay contacts are closed or the transistor is ON and current
flows into the signal line.
OFF: The state in which the relay contacts are open or the transistor is OFF and no cur-
rent flows into the signal line.
Type
Signal
Name
Pin Number State Meaning
Input
/HWBB1
CN8-4 ON Does not use the HWBB function.
CN8-3 OFF Uses the HWBB function.
/HWBB2
CN8-6 ON Does not use the HWBB function.
CN8-5 OFF Uses the HWBB function.
24 V power
supply
Fuse
Switch
SERVOPACK
CN8
/HWBB1+
4
3
6
5
/HWBB1-
/HWBB2+
/HWBB2-
0 V
Use a relay or switch
that has micro-current
contacts.
Items Characteristics Remarks
Internal impedance 3.3 kΩ
Operation movable voltage
range
+11 V to + 25 V
Maximum delay time 20 ms
Time from the /HWBB1 and /HWBB2 signals are OFF to
the HWBB function operates.
Normal operation
SERVOPACK
State
HWBB state
ON
OFF (Requests HWBB function.)
Within 20 ms
/HWBB1
/HWBB2

Table of Contents

Related product manuals