EasyManua.ls Logo

Advantech Adam-4013 RTD - Figure A.21 ADAM-4080 D Function Diagram

Advantech Adam-4013 RTD
390 pages
Print Icon
To Next Page IconTo Next Page
To Next Page IconTo Next Page
To Previous Page IconTo Previous Page
To Previous Page IconTo Previous Page
Loading...
321 ADAM-4000 Series User Manual
Appendix A Technical Specifications
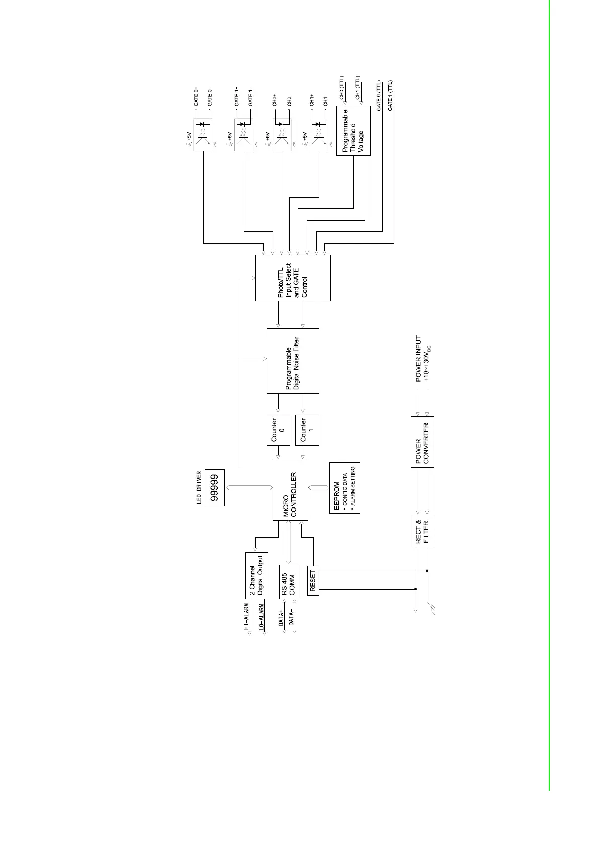
Figure A.21 ADAM-4080D Function Diagram

Table of Contents

Related product manuals