EasyManua.ls Logo

Ammann ASC 70 - Page 163

Ammann ASC 70
184 pages
Print Icon
To Next Page IconTo Next Page
To Next Page IconTo Next Page
To Previous Page IconTo Previous Page
To Previous Page IconTo Previous Page
Loading...
159ASC70
A2A3
A4
A5
A1
A6
1,9
5
87
X41:9
X41:6
X41:5
X41:4
X41:3
X41:2
X41:1
54
44
120R
X12:1
3
24
1
9
2
1
10
6
5
7
27
35
28
15
41
53
45
1
9
5
10
G
AB
C D
Z
P
P
1A
X7:4 X11:8
X7:3
X7:2
X6:3
X6:5
X6:8
X6:9
X7:1
15A
X9:6X10:6
1
5
7
1
5
7
5 3
1
X16:1
X15:2
X16:4
X15:4
X16:2
X15:1
X6:10
X6:11
X16:3
1
3
7
X17:1
X17:2
X14:2X12:2
X4:6
X4:5
S
°C
5 3
1
5A
F
E
B
D
J
M
L
K
60
26
C
B
A
CDE
B A
A
B
A
C
FG
C
A
B
B
1
21
24
C
6
57
8
X5:4
30
85
87a
86
30
86
87a
87
85
X6:6
X46:3
X46:2
X46:1 X11:8
X46
C
B
AA
B
A
CC
A
B
B
A
X46:4
X20:1
X20:2
R5
V7
R4
S37
V6
X23
H17
V5
S36
V4
B3
Y14
M
M3
Y13
M
M5
M
M4
B2
S27
S28
F4
H11
H12
H10
F6
F7
S30
S31
S33
S32
M
M7
M
M6
Y8
Y7
P2
S29
F5
X34
X35
X37
X36
A4
A3
F8
K8
K9
M
M8
X39
X40
X38
V8
V10
V9
V11
V12
V13
S16/
S18/
K7/ F3/
212261_2en
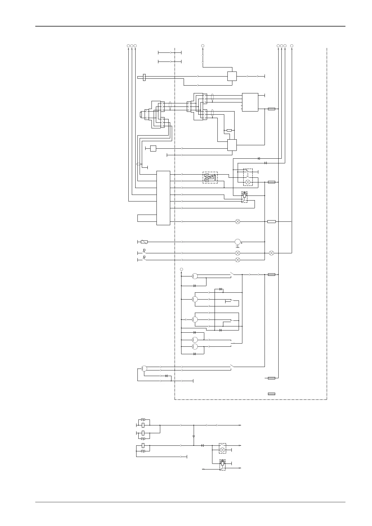
Rear glass washer
Hydraulic oil lter
Air lter
Heater fan
Rear wiper
Front wiper
Cab ventilation
Fuel consumption gauge
Hydraulic oil temperature
Servovalve
Windscreen washer
(The machine with A/C has not
M3 roof fan and S29 switch.)
Fast travel - drum
Fast travel - RH wheel
Fast travel - LH wheel
Connection of valves Y7, Y8 and Y14 for machines with wheel interlock (without RTM):
Engine connector
Reserve
diagnostic
socket
Engine
Reserve for A/C
out
MAINTENANCE MANUAL

Table of Contents

Other manuals for Ammann ASC 70

Related product manuals