EasyManua.ls Logo

Ammann ASC 70 - Page 169

Ammann ASC 70
184 pages
Print Icon
To Next Page IconTo Next Page
To Next Page IconTo Next Page
To Previous Page IconTo Previous Page
To Previous Page IconTo Previous Page
Loading...
165ASC70
A2A3
A4
A5
A1
A6
A
B
B
A
CC
A
B
AA
B
C
X46
X6:6
30
86
87a
87
85
6
57
8
C
24
21
1
B
B
A
C
G
F
C
A
B
A
A
B
E
D
C
A
B
C
26
60
K
L
M
J
D
B
E
F
5A
S
°C
X7:1
X6:9
X6:8
X6:5
X6:3
X7:2
X7:3
X11:8X7:4
1A
P
P
AB
C D
G
45
53
41
15
28
35
27
9
2
1
10
6
5
7
3
24
1
X12:1
120R
44
54
X41:1
X41:2
X41:3
X41:4
X41:5
X41:6
X41:9
Z
15A
X9:6X10:6
1
5
7
1
5
7
5 3
1
X16:1
X15:2
X16:4
X15:4
X16:2
X15:1
X6:10
X6:11
X16:3
1
3
7
X17:1
X17:2
5 3
1
X46:3
X46:2
X46:1 X11:8
X46:4
X20:2
X20:1
X38
X40
X39
K9
A3
A4
X36
X37
X35
X34
F5
P2
H10
H12
H11
F4
S28
S27
B2
Y13
B3
H17
X23
V6
S37
R4
V7
R5
M
M3
M
M5
M
M4
F6
F7
S30
S31
S33
S32
M
M7
M
M6
S29
F8
M
M8
V8
V10
V9
V11
V12
V13
212262_2en
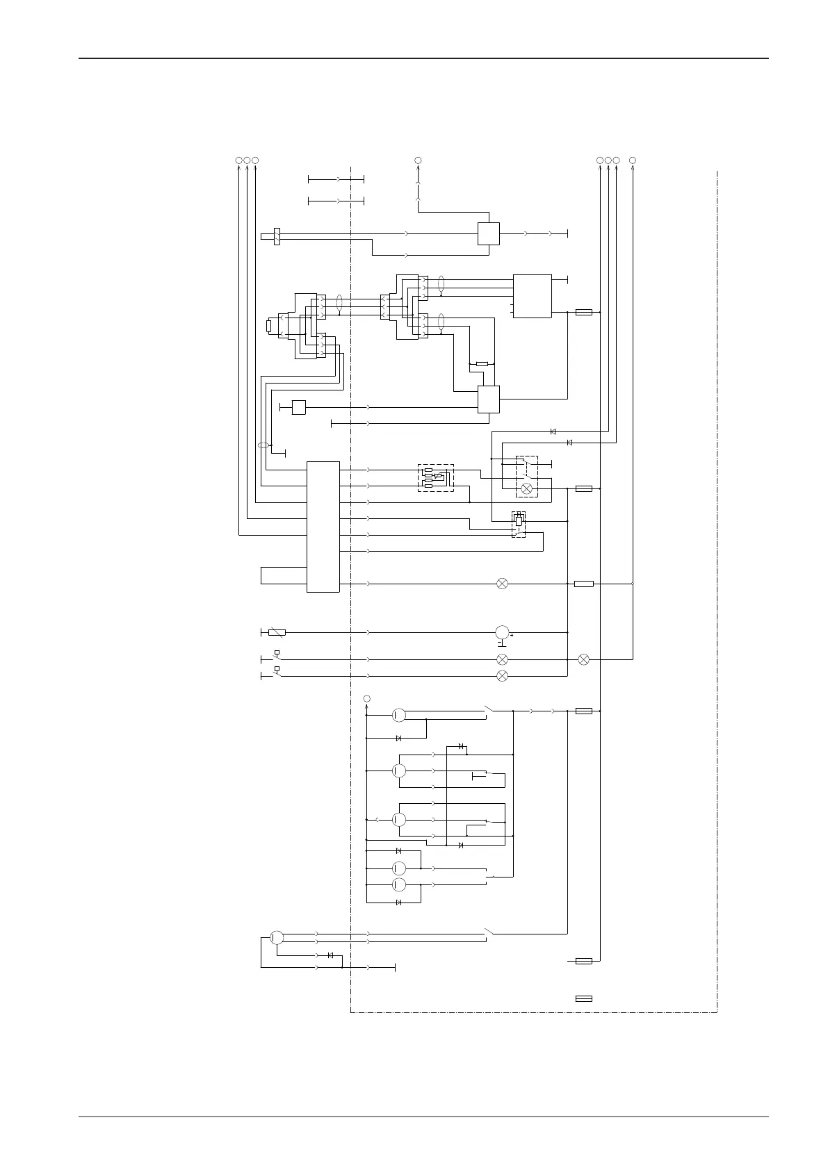
Rear glass washer
Hydraulic oil lter
Air lter
Heater fan
Rear wiper
Front wiper
Cab ventilation
Fuel consumption gauge
Hydraulic oil temperature
Servovalve
Windscreen washer
(The machine with A/C has not
M3 roof fan and S29 switch.)
Engine
diagnostic
socket
Engine connector
Reserve for A/C
Reserve
MAINTENANCE MANUAL

Table of Contents

Other manuals for Ammann ASC 70

Related product manuals