EasyManua.ls Logo

Avision AD280 - Main Control Unit; System Diagram

Avision AD280
108 pages
Print Icon
To Next Page IconTo Next Page
To Next Page IconTo Next Page
To Previous Page IconTo Previous Page
To Previous Page IconTo Previous Page
Loading...
3-2
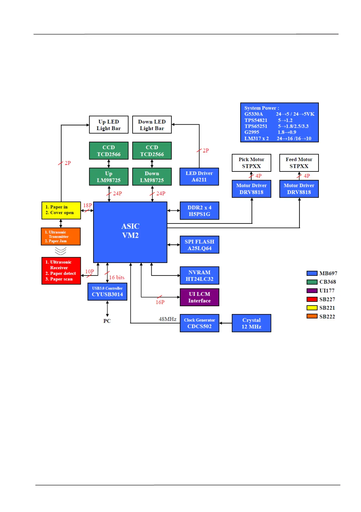
3.2 MAIN CONTROL UNIT
3.2.1 System diagram
Figure 3.2 AD280/AD260 System Block Diagram

Table of Contents

Related product manuals