EasyManua.ls Logo

Burkert 8228 ELEMENT - Knowing The Structure Of The Menus Of The Configuration Level

Burkert 8228 ELEMENT
74 pages
Print Icon
To Next Page IconTo Next Page
To Next Page IconTo Next Page
To Previous Page IconTo Previous Page
To Previous Page IconTo Previous Page
Loading...
41
Operating and commissioning
Type 8228
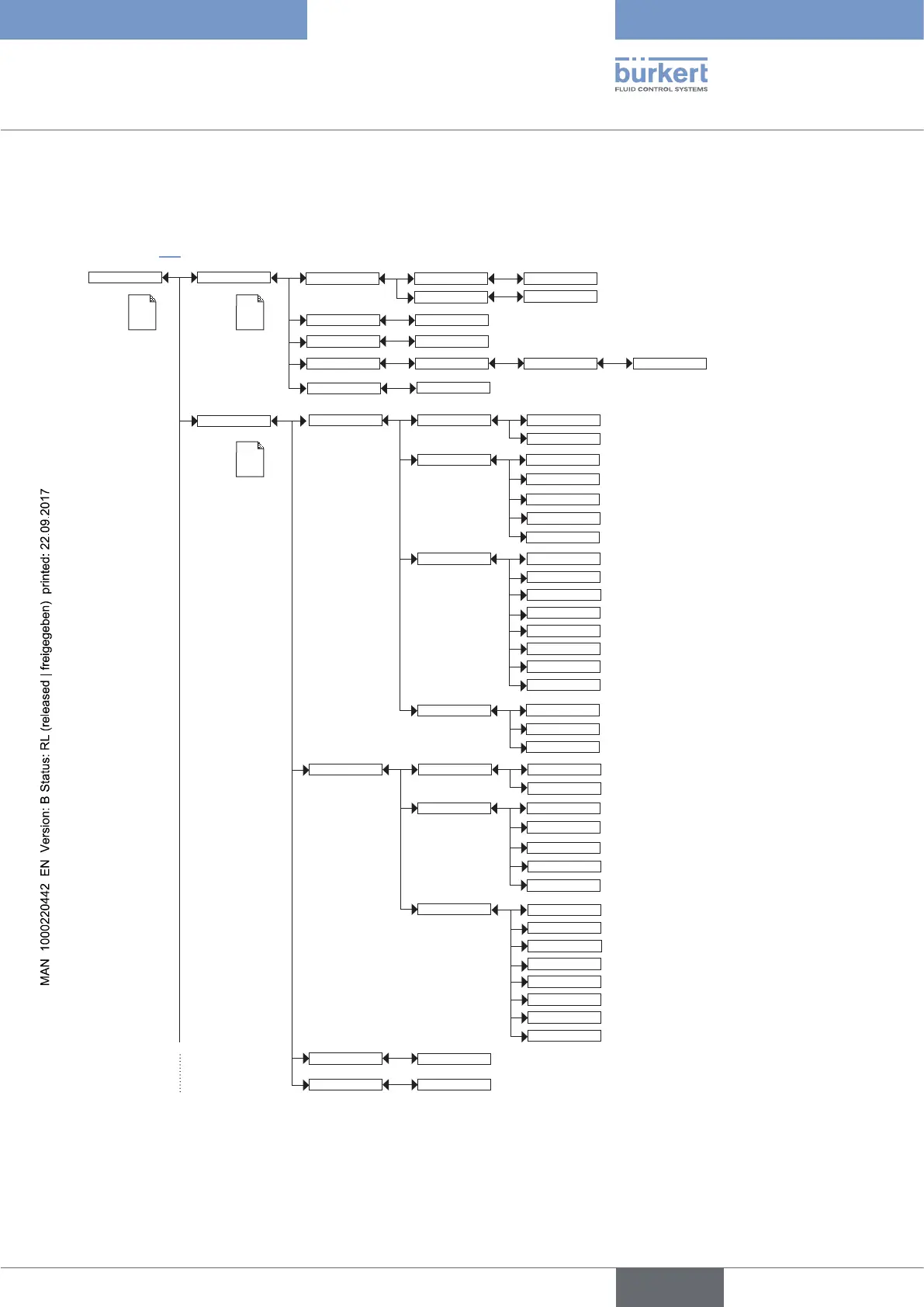
9.10 Knowing the structure of the menus of the
Configuration level
See chap. 9.9 to access the Configuration level.
System
Display
Date
Time
Code
Param
YYYY/MM/DD
HH:MM
ss
0*** Confirm code 0***
Up/Download Download
Upload
This is
when the
device is be-
ing parame-
tered............
....................
This is
when the
device is be-
ing parame-
tered............
....................
This is
when the
device is be-
ing parame-
tered............
....................
Factory reset
CondS
TDSppm
Line1 / Line2:
Filter:
None
Fast
Slow
EnabledLine1 / Line2:
PVar:
Reset Yes/No
Disabled
Downl. Yes/No
Upload Yes/No
Contrast
xx %
Backlight
xx %
CondR
TempC
TempF
µS/cm
°C
Unit:
mS/cm
°F
CondS
TDSppm
Min/Max: EnabledStatus:
PVar:
Disabled
CondR
TempC
TempF
Unit:
If PVar = "TempC"
If an "upload" has been succesfully made with
this module
If PVar = "TempF"
If PVar = "CondS"
If PVar = "CondS"
W.cm
kW.cm
If PVar = "CondR"
If PVar = "CondR"
M
W.cm
If PVar = "CondR"
ppm
If PVar = "TDSppm"
µS/cm
°C
mS/cm
°F
If PVar = "TempC"
If PVar = "TempF"
If PVar = "CondS"
If PVar = "CondS"
W.cm
kW.cm
If PVar = "CondR"
If PVar = "CondR"
M
W.cm
If PVar = "CondR"
ppm
If PVar = "TDSppm"
English

Table of Contents

Related product manuals