EasyManua.ls Logo

Burkert 8228 ELEMENT - Setting the Data Displayed in the Process Level

Burkert 8228 ELEMENT
74 pages
Print Icon
To Next Page IconTo Next Page
To Next Page IconTo Next Page
To Previous Page IconTo Previous Page
To Previous Page IconTo Previous Page
Loading...
47
Operating and commissioning
Type 8228
9.11.5 Setting the data displayed in the Process level
See chap. 9.9 to access the Parameters menu.
CondS
TDSppm
Filter:
None
Fast
Slow
EnabledLine1 / Line2:
PVar:
Disabled
CondR
TempC
TempF
µS/cm
°C
Unit:
mS/cm
°F
If PVar = "TempC"
If PVar = "TempF"
If PVar = "CondS"
If PVar = "CondS"
W.cm
kW.cm
If PVar = "CondR"
If PVar = "CondR"
M
W.cm
If PVar = "CondR"
ppm
If PVar = "TDSppm"
Display
This is
when the
device is be-
ing parame-
tered............
....................
Param
This is
when the
device is be-
ing parame-
tered............
....................
PVAR: choose the process value to be displayed on the line selected.
UNIT: choose the unit for the process value displayed.
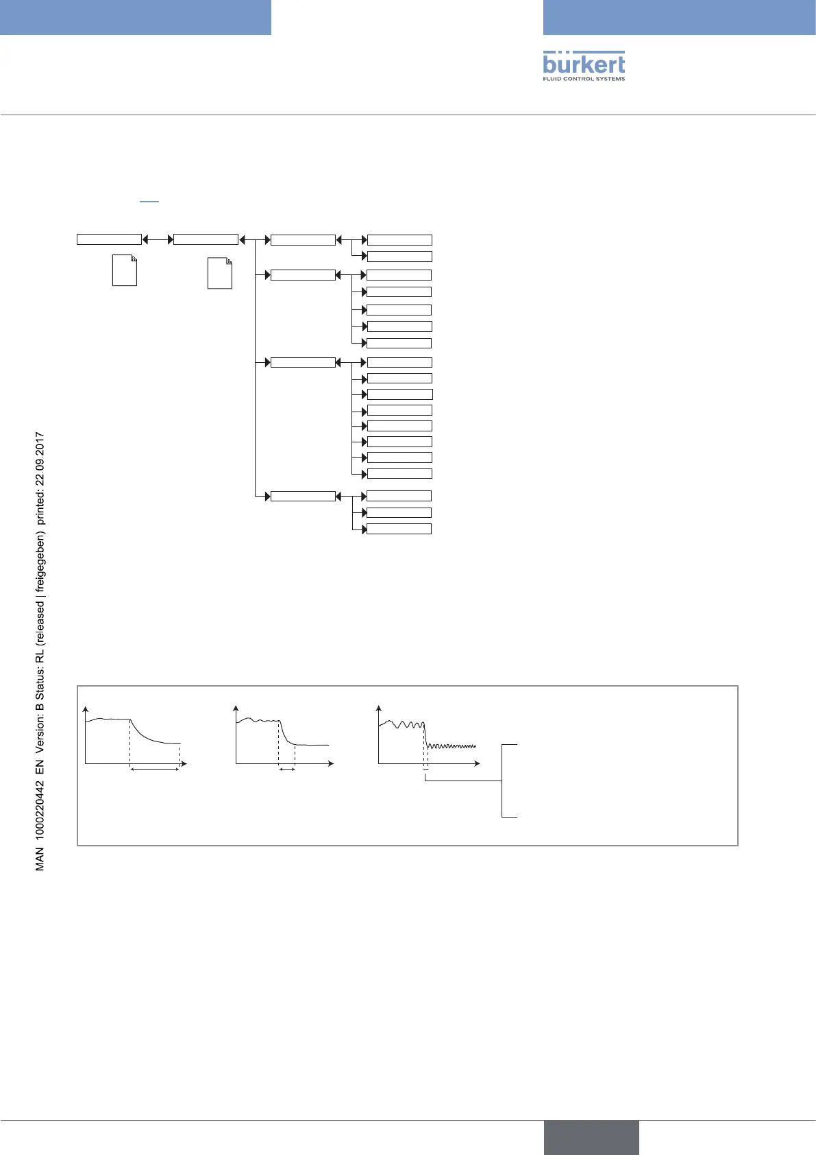
FILTER: choose the filter level for the measurement values displayed on the line selected. Three filter levels are
proposed: “slow”, “fast” or “none”.
6 s
t
40 s
t
t
"slow" "fast" "none"
3 s (conductivity measurement)
280 s (temperature measurement)
Fig. 32: Filter curves
English

Table of Contents

Related product manuals