EasyManua.ls Logo

Calorex PPT12 - 6.0 Circuit Diagrams

Calorex PPT12
119 pages
Print Icon
To Next Page IconTo Next Page
To Next Page IconTo Next Page
To Previous Page IconTo Previous Page
To Previous Page IconTo Previous Page
Loading...
Page 17
Calorex Heat Pumps Ltd. · The Causeway, Maldon, Essex CM9 4XD, UK
Technical Manual
PPT8/12/16/22LX/LY SLIMLINE
SD638160 ISSUE 22d
®
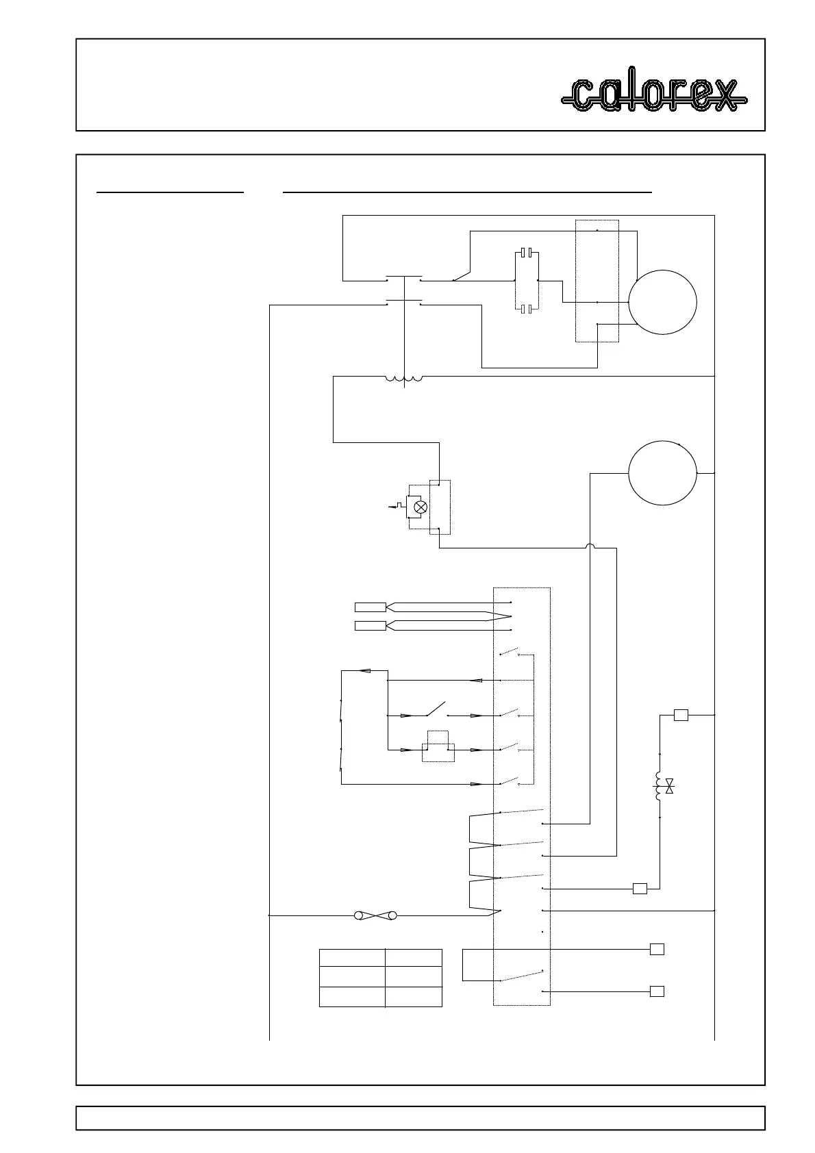
6.0 Circuit Diagrams PPT8/12 ALX/ALY SINGLE PHASE 230V~1N 50Hz
VOLT FREE
POOL PUMP RUN
MAX 3Amps
REMOTE ON/OFF
INTERLOCK
(DEFROST)
SENSOR
POOL STAT
LIVE
NEUTRAL
12
13
COMPRESSOR
RUN CAP
SOFT
START
IF
FITTED
SOFT START
THERMAL
OVERLOAD
& FAULT
LIGHT
IF FITTED
HP SWITCH
LP SWITCH
BREAKS ON
PRESSURE
FALLING
BREAKS ON
PRESSURE
RISING
FLOW SWITCH
START CAP
RELAY/HARD
IF FITTED
FAN
CONTACTOR
DIGITAL INPUTS
MODEL
FUSE RATINGS
FUSE
PPT8ALX/ALY
PPT12ALX
3A
3A
11
10
21
20
19
18
13
14
17
15
16
23
(L)
N/O
N/O
N/C
COM
COM
COM
COM
N/O
OUT2
OUT4
N/O
OUT3
OUT1
19
18
3A
CONTROL FUSE
24
(N)
22
SUPPLY
1
4
2
9
10
12
C
S
R
C
L
C
H
(N/C)
(N/C)
A1
A2
2
65
(N/O)
(N/O)
1
11
3
di1
di2
di4
di3
com
1514
(WATER TEMP)
SENSOR
SOLENOID/REVERSING VALVE

Table of Contents

Other manuals for Calorex PPT12

Related product manuals