EasyManua.ls Logo

Calorex PPT12 - Page 23

Calorex PPT12
119 pages
Print Icon
To Next Page IconTo Next Page
To Next Page IconTo Next Page
To Previous Page IconTo Previous Page
To Previous Page IconTo Previous Page
Loading...
Page 20
Calorex Heat Pumps Ltd. · The Causeway, Maldon, Essex CM9 4XD, UK
Technical Manual
PPT8/12/16/22LX/LY SLIMLINE
SD638160 ISSUE 22d
®
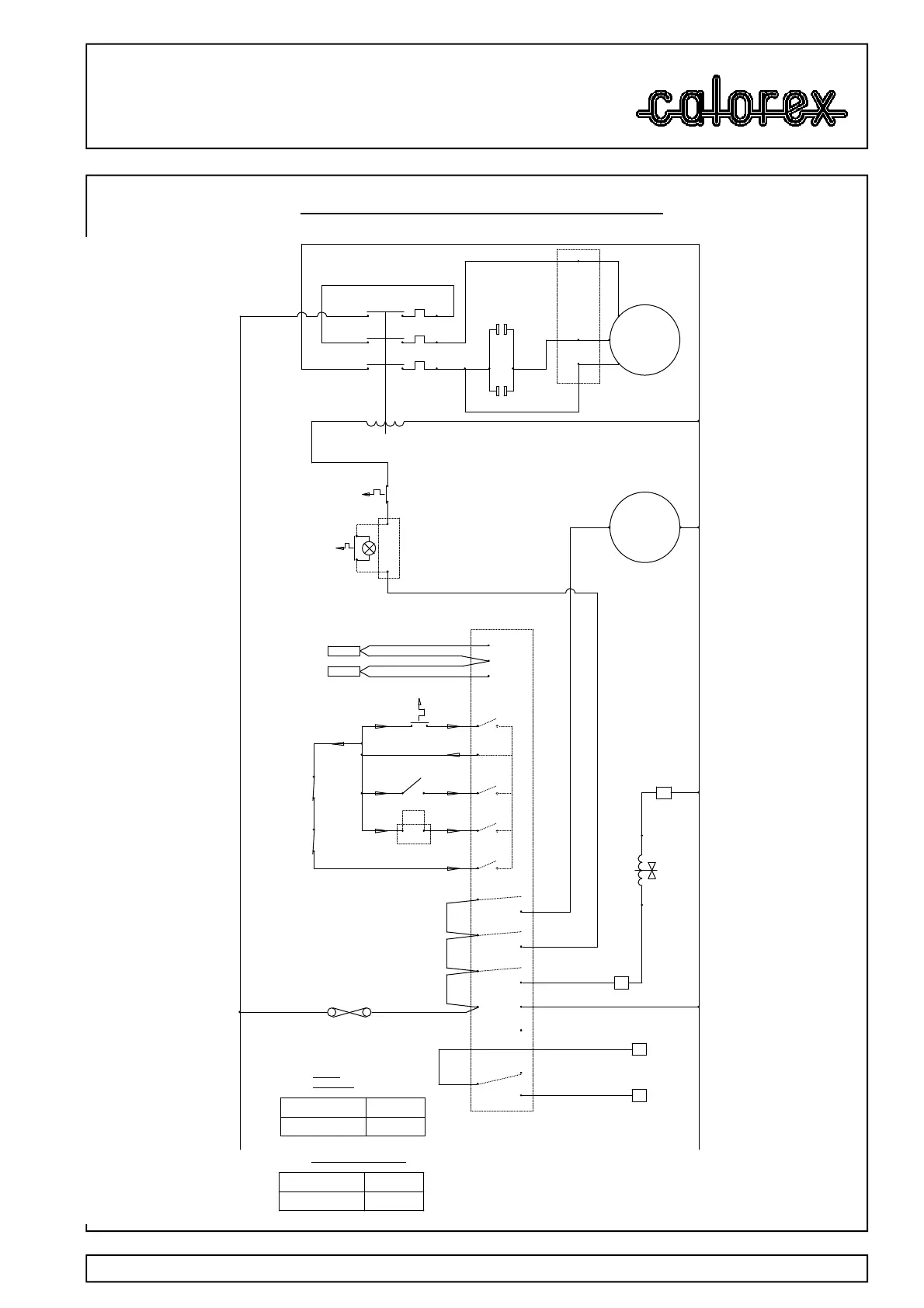
VOLT FREE
POOL PUMP RUN
MAX 3A (1/2 HP)
MODEL
FUSE
RATINGS
FUSE
PPT16ALY
3A
MODEL
OVERLOAD SETTING
PPT16ALY
19.0A
10
11
1
4
REMOTE ON/OFF
INTERLOCK
1514
(WATER TEMP)
2
9
N/C
21
20
19
18
13
14
17
15
16
23
(L)
(DEFROST)
SENSOR
N/O
N/O
N/C
COM
COM
COM
COM
N/O
OUT2
OUT4
N/O
POOL STAT
10
12
OUT3
OUT1
LIVE
NEUTRAL
12
13
COMPRESSOR
R
S
C
RUN CAP
START CAPS
SOFT
START
IF
FITTED
SOFT START
THERMAL
OVERLOAD
& FAULT
LIGHT
RELAY/HARD
IF FITTED
HP SWITCH
LP SWITCH
BREAKS ON
PRESSURE
FALLING
BREAKS ON
PRESSURE
RISING
C
L
C
H
(N/C)
(N/C)
SENSOR
FLOW
SWITCH
A1
A2
FAN
19
18
COMPRESSOR
O/LOAD ALARM
95
96
O/LOAD
4
2
6
CONTACTOR
3
1
4
2
(N/O)
(N/O)
5
6
(N/O)
3A
CONTROL
FUSE
24
(N)
3
22
DIGITAL INPUTS
di1
di2
di4
di3
com
97 98
(N/O)
COMPRESSOR
O/LOAD ALARM
11
SUPPLY
SOLENOID OR
REVERSING VALVE
PPT16 ALY SINGLE PHASE 230V~1N 50Hz

Table of Contents

Other manuals for Calorex PPT12

Related product manuals