EasyManua.ls Logo

Fluke 6080A - Section 6 D RF Level;AM; RF LEVEL FAULT TREE 6 D-1.; RF LEVEL BLOCK DIAGRAM 6 D-2.

Fluke 6080A
296 pages
Print Icon
To Next Page IconTo Next Page
To Next Page IconTo Next Page
To Previous Page IconTo Previous Page
To Previous Page IconTo Previous Page
Loading...
Section 6D
RF Level/AM
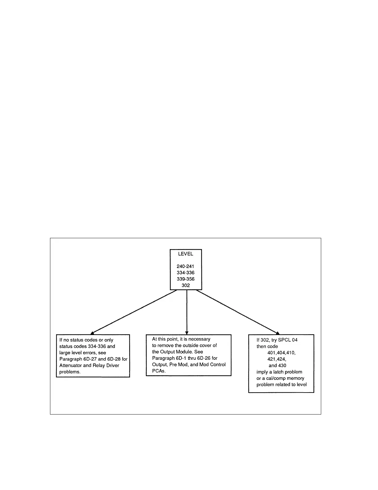
RF LEVEL FAULT TREE 6D-1.
The RF Level Fault Tree (Figure 6D-1), is the starting point for troubleshooting RF
Level and AM problems.
RF LEVEL BLOCK DIAGRAM 6D-2.
Refer to the RF Level Block Diagram (Figure 6D-2) to identify the major functional
sections and to follow the signal paths of the Output PCA.
Figure 6D-1. RF Level Fault Tree
6D-1

Table of Contents

Related product manuals