EasyManua.ls Logo

Fronius ArcRover 22 - Circuit Diagrams; Carriage Electrical Schematic

Fronius ArcRover 22
84 pages
Print Icon
To Next Page IconTo Next Page
To Next Page IconTo Next Page
To Previous Page IconTo Previous Page
To Previous Page IconTo Previous Page
Loading...
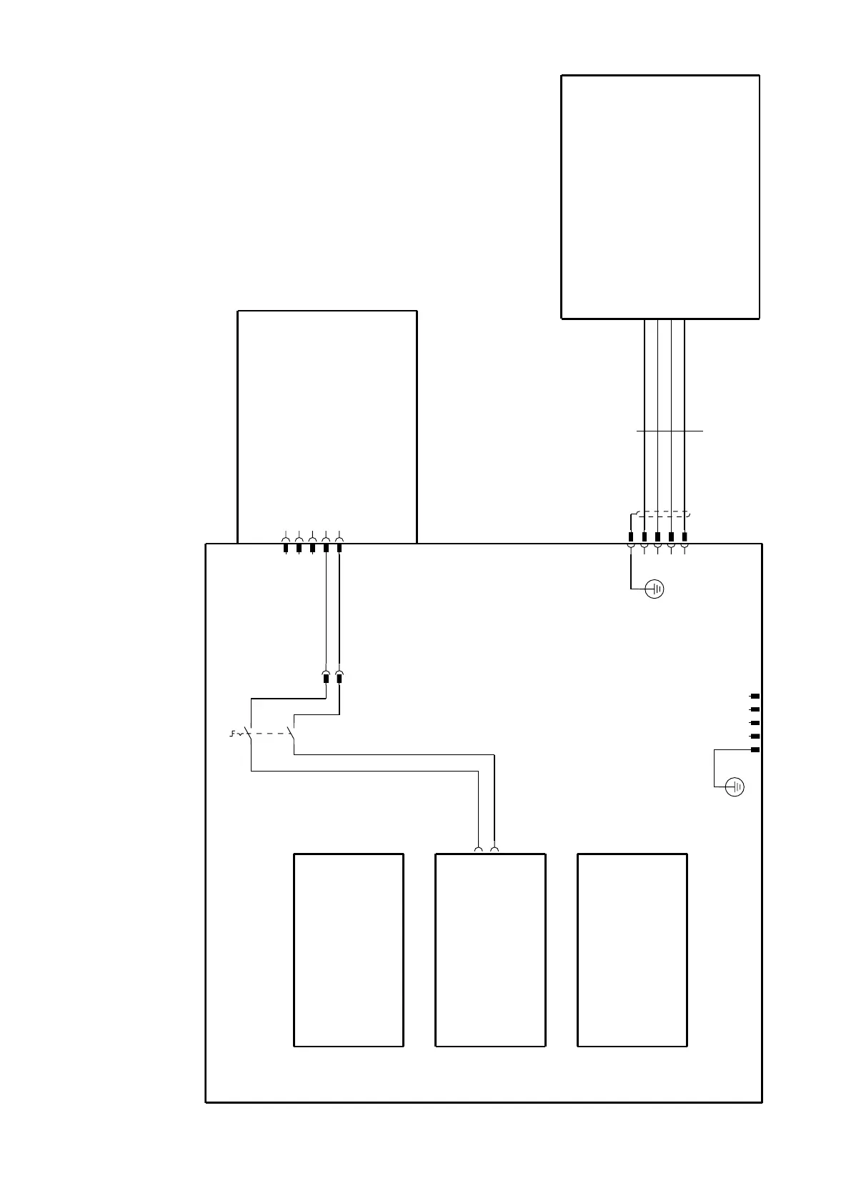
CARRIAGE
BATTERY PACK
RADIAL OSCILLATOR
DISPLAY
MODULE
CONTROL
PANEL
DRIVE
MODULE
MAIN SWITCH
A C
CANL
D
GND
E
+25,2V
B
CANH
A
B
CANH
C
CANL
D
GND
E
+25,2V
A
B
C
D
E
2x2x0,5
UNITRONIC BUS CAN FD P
619.18.02.01.0
yellow
green
brown
white
E
+25,2V
D
GND
C
B
AA
B
C
D
E
Circuit Diagrams
75

Table of Contents

Related product manuals