EasyManua.ls Logo

Fronius ArcRover 22 - Control Panel and Module Schematics

Fronius ArcRover 22
84 pages
Print Icon
To Next Page IconTo Next Page
To Next Page IconTo Next Page
To Previous Page IconTo Previous Page
To Previous Page IconTo Previous Page
Loading...
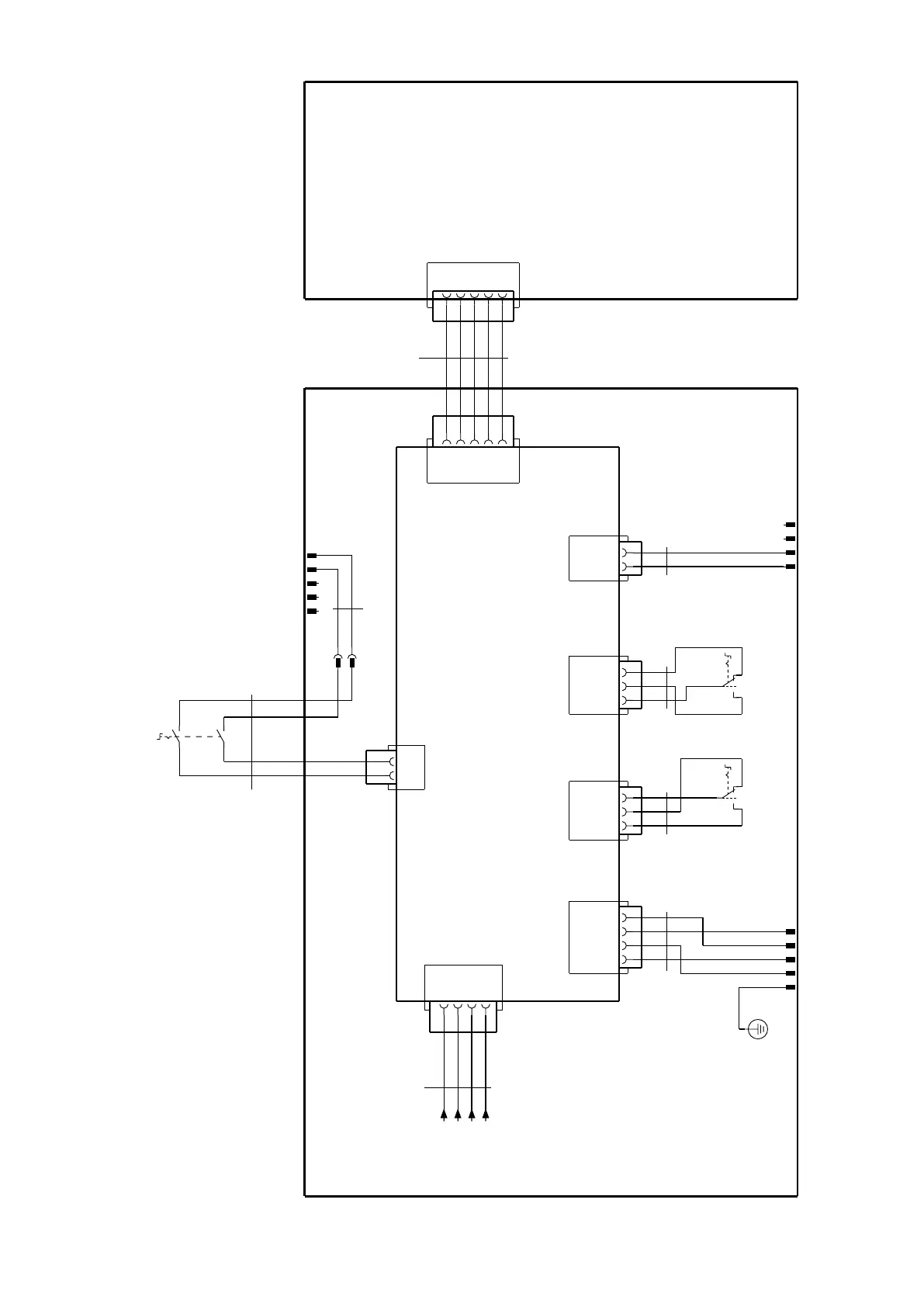
CONTROL
PANEL
CONTROL MODULE
ARC ENABLE
SWITCH
TRAVEL SWITCH
S2S1 S3 S7
ARC
IGNITION
RELAY
S5
S6
S4
DISPLAY
MODULE
MAIN SWITCH
A B C D E
1
CANL
2
CANH
3
+25,2V
4
GND
1
GND
2
WeldON
3
WeldTest
1
DirNeg
2
DirPos
3
GND
1
GND
2
ARC Ignition
3
2
1 1
2
3
619.01.01.05.0
blue
white
brown
619.01.01.06.0
grey
green
blue
619.01.01.09.0
blue
blue
619.01.01.08.0
green
white
red
blue
1 2 3 4
1
CANL
2
CANH
3
+25,2V
4
GND
/3.2
619.01.01.15.0
green
white
red
blue
619.01.01.07.0
red
blue
red
blue
2
GND
1
25,2V
1
RST
2
GND
3
TX
4
RX
5
+5V
619.01.01.14.0
green
black
orange
yellow
red
619.01.01.04.0
blue
red
EDCBA
CAN_L
/3.2
CAN_H
/3.2
25.2V
/3.2
GND
/3.2
76

Table of Contents

Related product manuals