EasyManua.ls Logo

Fujitsu PRIMERGY TX150 S6

Fujitsu PRIMERGY TX150 S6
118 pages
To Next Page IconTo Next Page
To Next Page IconTo Next Page
To Previous Page IconTo Previous Page
To Previous Page IconTo Previous Page
Loading...
TX150 S6 Options Guide 97
Appendix Cabling
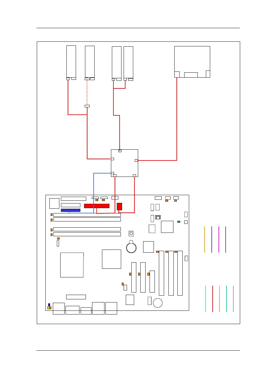
Figure 81: Cabling- hot-plug PS, 3.5“ hard disks, slimline optical drive
Cable prefix: T26139-
Power
SATA
IDE/FD
ATA 100
Legend:
Data
I²C
Slot 3
CPU
iRMC
Battery
Slot 4
Slot 5
Slot 6
LAN
Super
I/O
MCH
RAID
key
Slot 2
Slot 1
CSS
button
Adapter
SAS
USB
<- P9
Floppy
(optional)
Slimline
optical drive (top)
Tape
(middle)
Tape
(bottom)
PSU
E483-V50
<- P1
<- P8
P5 ->
P4 ->
P2 ->
P3 ->
P6 ->
HD 1-4
SAS/SATA Bpl
3.5”
A3C40070504
X9
X1
X11
Y3990-V1

Other manuals for Fujitsu PRIMERGY TX150 S6

Related product manuals