EasyManua.ls Logo

Fusion3 F410 - Page 51

Fusion3 F410
115 pages
Print Icon
To Next Page IconTo Next Page
To Next Page IconTo Next Page
To Previous Page IconTo Previous Page
To Previous Page IconTo Previous Page
Loading...
51
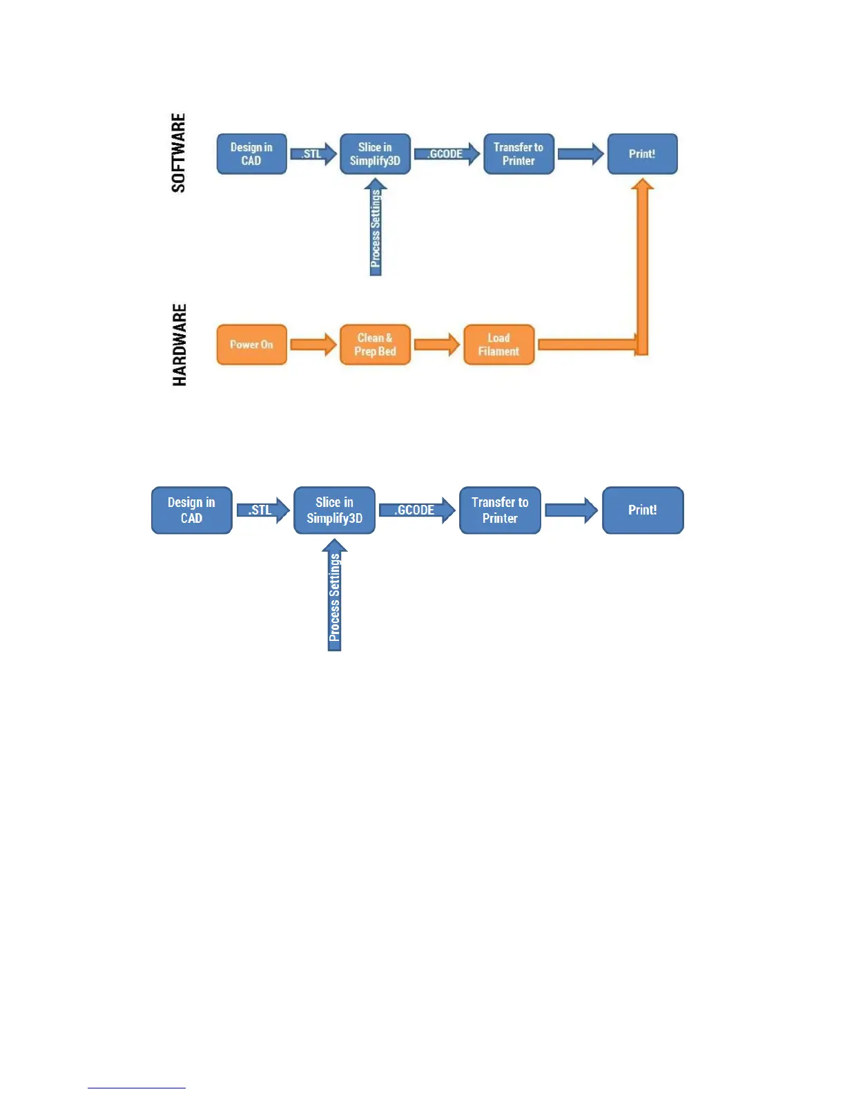
10.2.1 Software: Preparing Your File
The first step is to design your file in a CAD program of your choice. Any program that can save a .STL
file format is fine to use.
Once you save your model as a .STL file, you import that into Simplify3D using the “Import” button in the
models section of the interface.

Table of Contents

Other manuals for Fusion3 F410

Related product manuals