EasyManua.ls Logo

Giga-tronics 58542 - Trigger Subsystem Commands; Figure 2-6: Trigger Subsystem Command Tree

Default Icon
252 pages
Print Icon
To Next Page IconTo Next Page
To Next Page IconTo Next Page
To Previous Page IconTo Previous Page
To Previous Page IconTo Previous Page
Loading...
Operation
Publication 21555, Rev. E, September 2002 2-11
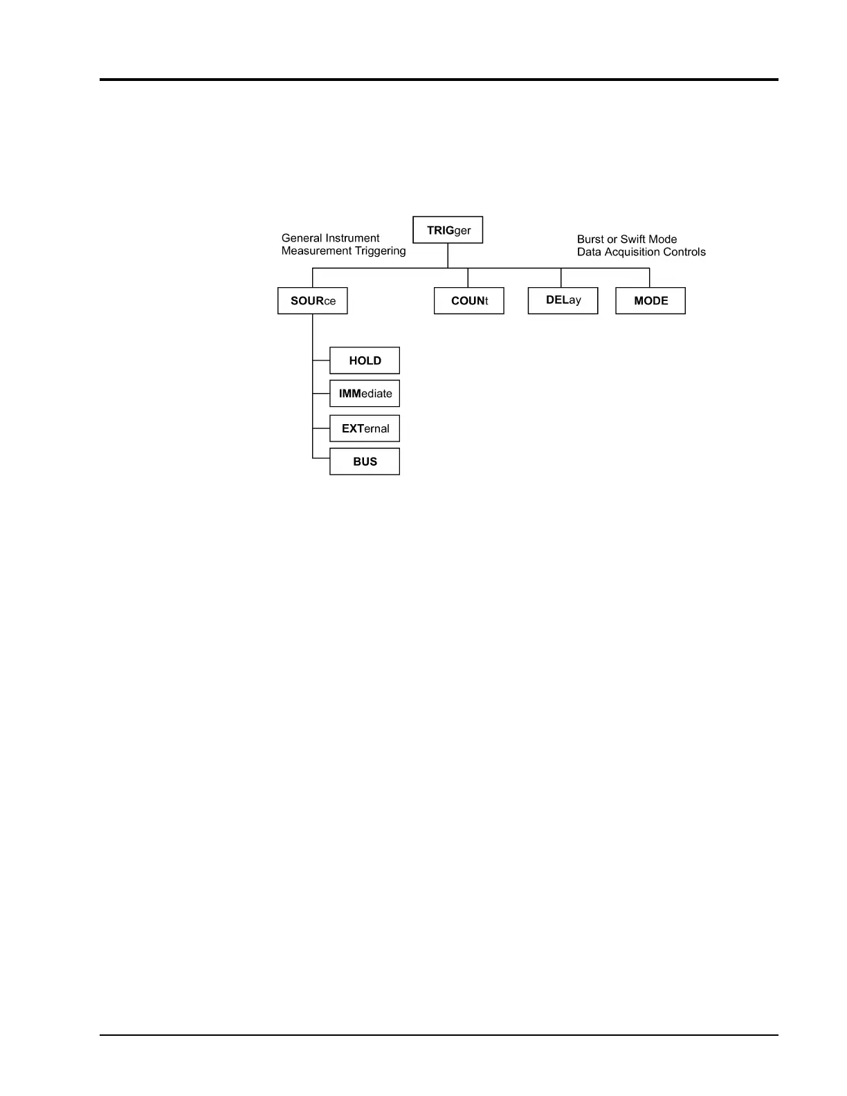
2.5.10 Trigger Subsystem Commands
The Trigger Subsystem is divided into two sections; Instrument Measurement Event Triggering and
Special Triggering Configuration commands for the fast-reading buffered data modes (Burst and Swift
modes). The Trigger command tree is illustrated in Figure 2-6.
The query form of these commands, TRIGger? with the appropriate modifier inserted ahead of the ?, will
return the instrument’s current configuration status. This can be used to verify triggering configuration
or return status information following command errors which are commonly caused by using illegal
configuration commands during Swift or Burst Modes.
SOURce:IMMediate triggering allows the 58542 to control measurement triggering; this is the default
configuration. External triggering is performed using a TTL signal input. BUS allows software controlled
triggering.
COUNt refers to the number of data points to store in the meter’s 5000 reading buffer (128,000 with
option 02) before the measurement data is requested by the controller.
DELay controls the time interval between Burst Mode data samples, and the MODE command controls
whether the data is taken after receipt of the instrument trigger or if data is collected (in a FIFO buffer)
immediately preceding receipt of an instrument trigger.
Figure 2-6: TRIGger Subsystem Command Tree

Table of Contents

Related product manuals