EasyManua.ls Logo

HP rp3440 - Preparation; Determining the Physical Ilo MP Access Method; Ilo MP Setup Flowchart

HP rp3440
210 pages
Print Icon
To Next Page IconTo Next Page
To Next Page IconTo Next Page
To Previous Page IconTo Previous Page
To Previous Page IconTo Previous Page
Loading...
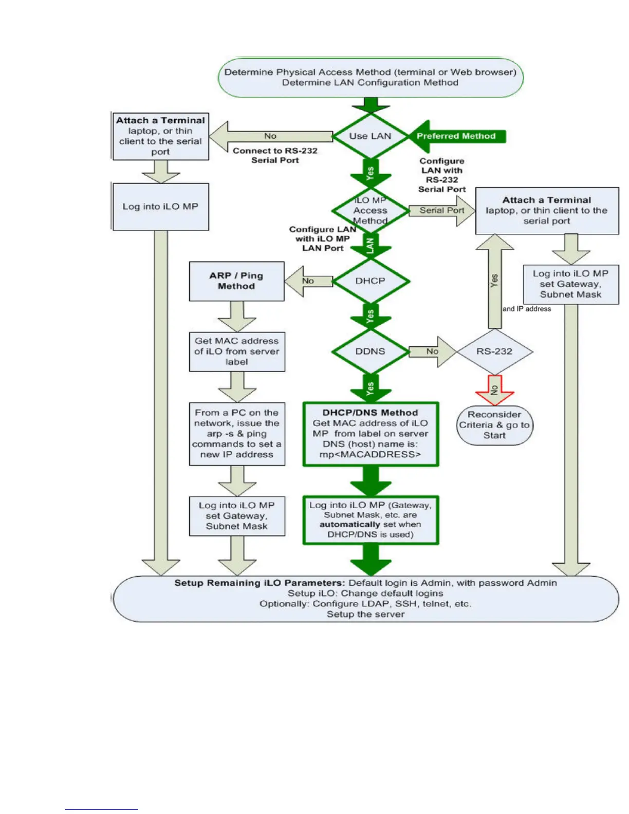
Figure 3-49 iLO MP Setup Flowchart
Preparation
You must perform the following tasks before you can configure the iLO MP LAN.
Determine the physical access method to select and connect cables.
Determine the iLO MP LAN configuration method and assign an IP address if necessary.
Determining the Physical iLO MP Access Method
Before you can access the iLO MP, you must first determine the correct physical connection
method. The iLO MP has a separate LAN port from the system LAN port. It requires a separate
Console Setup 91

Table of Contents

Related product manuals