EasyManua.ls Logo

Huawei BTS3900L - Page 31

Huawei BTS3900L
119 pages
Print Icon
To Next Page IconTo Next Page
To Next Page IconTo Next Page
To Previous Page IconTo Previous Page
To Previous Page IconTo Previous Page
Loading...
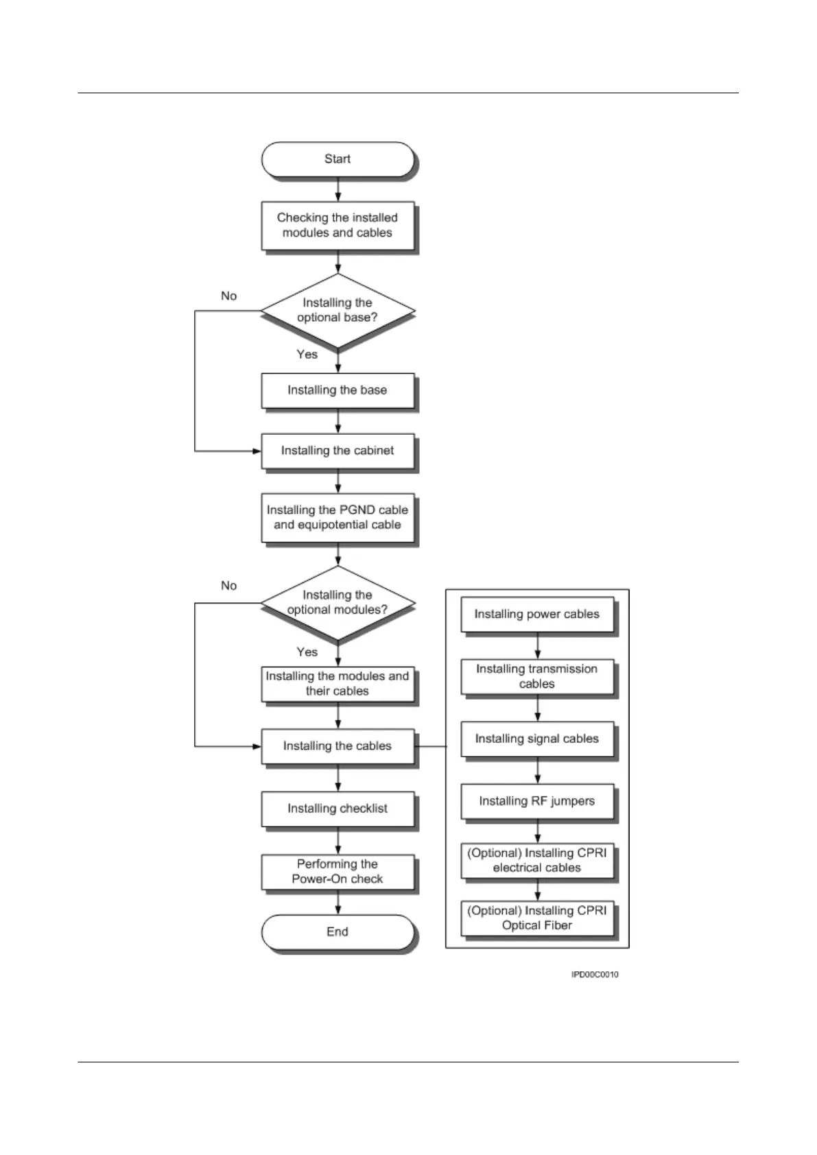
Figure 6-1 Installation procedure
BTS3900L (Ver.C)
Installation Guide 6 Installation Process
Issue 07 (2013-11-08) Huawei Proprietary and Confidential
Copyright © Huawei Technologies Co., Ltd.
22

Table of Contents