EasyManua.ls Logo

Marvelmind Super-MP-3D - Super-beacon External Interface Pinout Top View

Default Icon
263 pages
Print Icon
To Next Page IconTo Next Page
To Next Page IconTo Next Page
To Previous Page IconTo Previous Page
To Previous Page IconTo Previous Page
Loading...
222
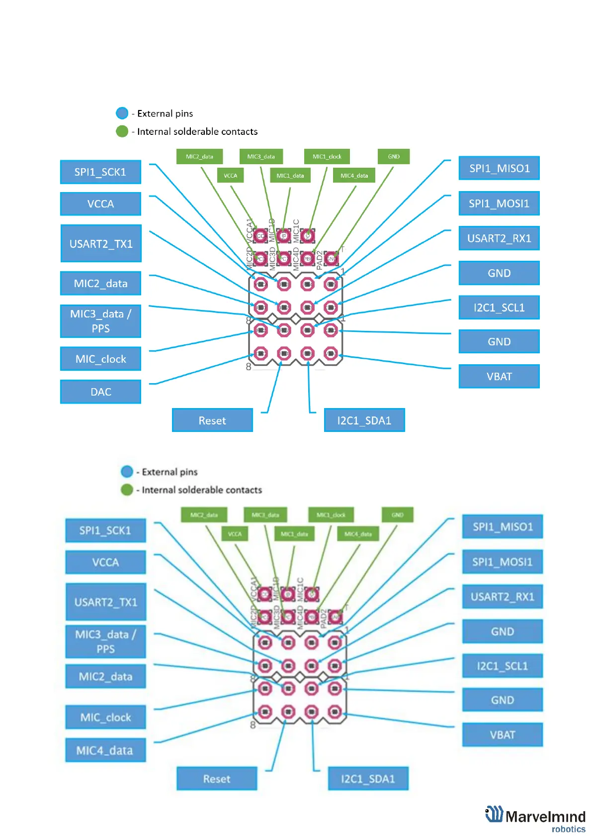
10.1. Super-beacon external interface pinout top view
4x4 pinout for Super-Beacon:
4x4 pinout for Super-Beacon-2:

Table of Contents