EasyManua.ls Logo

Matrox Solios Series - Page 12

Matrox Solios Series
196 pages
Print Icon
To Next Page IconTo Next Page
To Next Page IconTo Next Page
To Previous Page IconTo Previous Page
To Previous Page IconTo Previous Page
Loading...
12 Chapter 1: Introduction
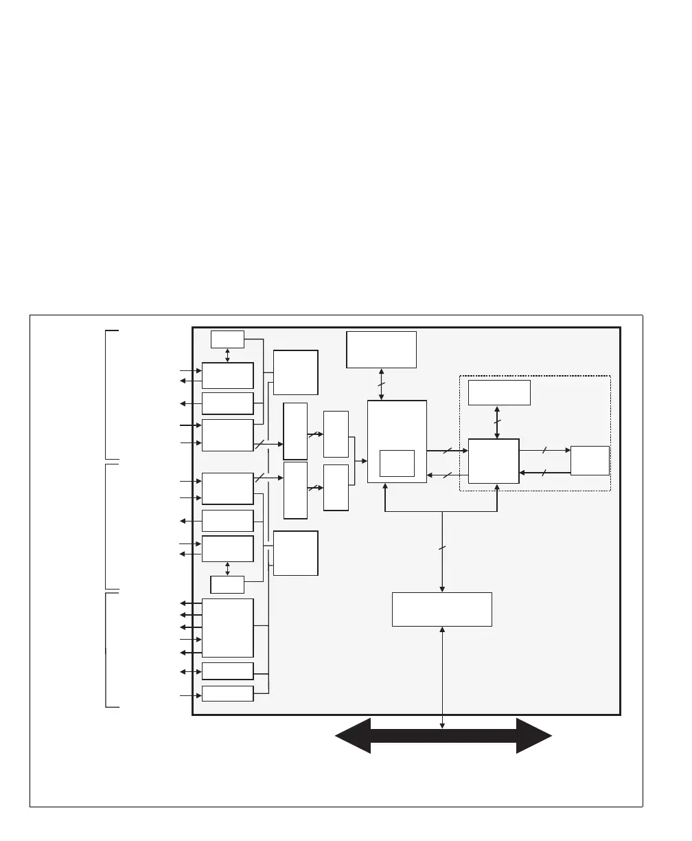
Matrox Solios eCL/XCL dual-Base/single-Medium
When in dual-Base mode, Matrox Solios eCL/XCL dual-Base/single-Medium
supports acquisition from up to two Camera Link devices in the Base
configuration. When in single-Medium mode, the board supports one Camera
Link device in the Medium configuration.
Matrox Solios eCL/XCL dual-Base/single-Medium boards are available in two
maximum frequencies. By default, the boards support Camera Link frequencies
of up to 66 MHz. However, a fast Camera Link version is available and supports
Camera Link frequencies of up to 85 MHz.
The Processing FPGA option is only available with the fast Camera Link boards
of Matrox Solios eCL/XCL dual-Base/single-Medium.
PSG #0
PSG #1
First
MDR-26
connector
ChannelLink
Receiver #1
Clock
Data (24)
& Syncs (4)*
SerTFG
SerTC
SerTFG
SerTC
Second
MDR-26
connector
24
UART
UART
LVDS
drivers
and
receivers
OptoAux (4)
DB-44 and
DB-9
connectors**
TTL buffers
On a separate bracket.
Aux In (4)
Aux Out (4)
HSYNC Out (2)
VSYNC Out (2)
Clock Out (2)
Optocoupler
Aux I/Os (6)
ChannelLink
Receiver #2
Clock
Data (24)
& Syncs (4)*
24
LUTs
LUTs
32
32
Cam Ctrl (4)
Cam Ctrl (4)
LVDS
drivers
LVDS
drivers
LVDS driver
& receiver
LVDS driver
& receiver
16
64 DDR
(up to 1.6 GB/s)***
64
(up to 800 MB/s)****
DDR SDRAM
(64/128/256 MB)
PCI-X to PCI-X (XCL)
or PCI-X to PCIe (eCL)
Bridge
Host PCI/PCI-X/PCIe bus
Demultiplexer
Demultiplexer
Matrox Solios eCL/XCL
dual-Base/single-Medium
(dual-Base mode)
Acquisition
memory
(64/128/256 MB)
16
Processing
FPGA
64
(up to 1.3 GB/s)
QDRII
SRAM
(4/8 MB)
Optional
28 bits serialized across 4 LVDS pairs.
(up to
924 MB/s)
(up to
924 MB/s)
32
(up to 0.67GB/s)
32
(up to 0.67GB/s)
Up to 1.6 GB/s with optional
Processing FPGA installed, otherwise up to 1.32 GB/s.
for fast Camera Link board or
Up to 800 MB/s with optional
Processin
g
FPGA installed, otherwise up to 660 MB/s.
for fast Camera Link board or
Video to
PCI-X
bridge
Color
space
converter
*
**
***
****
x4 PCIe (eCL)
(Up to 1 GB/s)
5V/3.3V PCI/PCI-X (XCL)
64-bit (up to 1 GB/s)

Table of Contents

Related product manuals