EasyManua.ls Logo

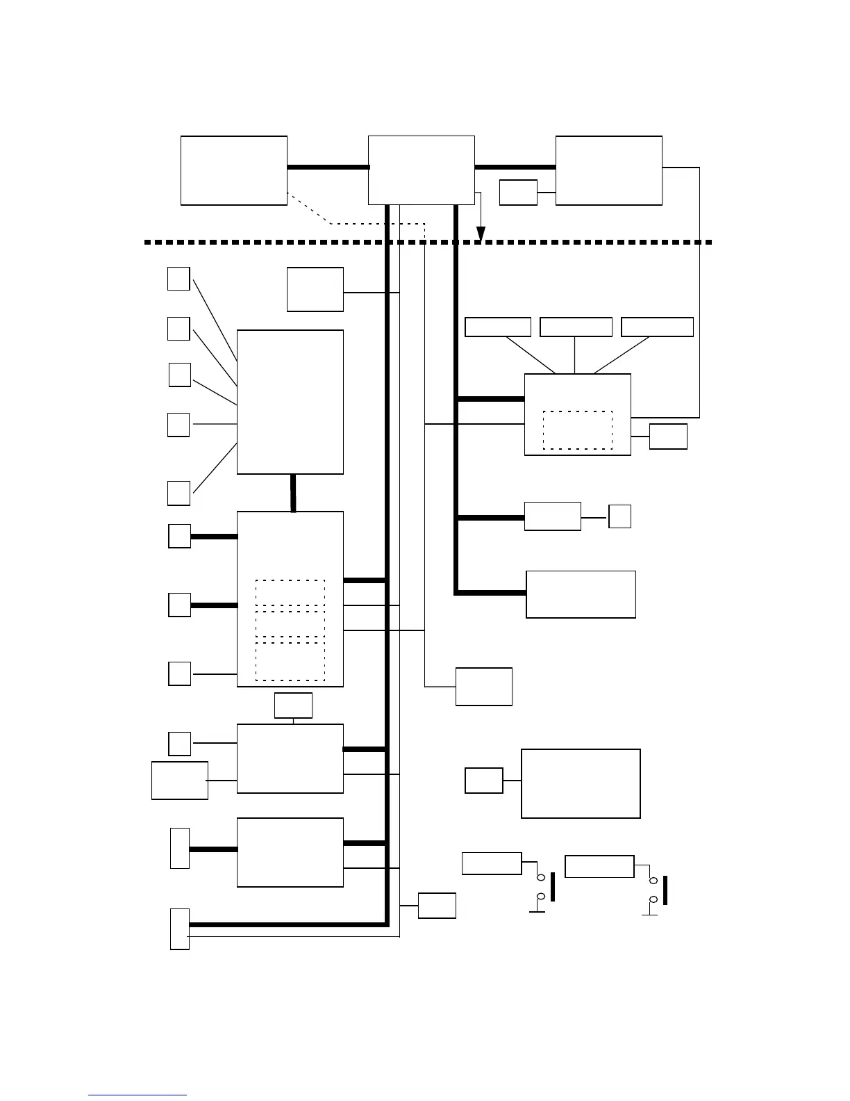
Mips Technologies Malta - Figure 1.1: Malta TM Development Platform Block Diagram

Default Icon
61 pages
Print Icon
To Next Page IconTo Next Page
To Next Page IconTo Next Page
To Previous Page IconTo Previous Page
To Previous Page IconTo Previous Page
Loading...
Introduction
8 MIPS® Malta™ User’s Manual, Revision 01.07
Copyright © 2000-2007 MIPS Technologies Inc. All rights reserved.
Figure 1.1 Malta
TM
Development Platform Block Diagram
LED(x8)
DIL switch
Monitor Flash
PCI
SYSAD
UART
Malta/Core interface
INT
CBUS
4 Mbyte (x32)
(interrupts, etc.)
PCI
Arbiter
AMR slot
Interrupt
Controller
Timer
RTC
Super I/O
Controller
ISA
ASCII LED
tty1
tty0
1284
KBD/
Mouse
Floppy
CompactFlash
USB
Primary IDE
CLK
Reset
On/NMI
Ethernet
I
2
C
Secondary IDE/
SMsC
FDC37M817
Audio
Controller
Crystal
CS4281
Ethernet
Controller
AMD
Am79C973
Clock/Synthesizer
Driver
Cypress
CY2278A
(PIIX4E)
South Bridge
Intel
82371EB
I
2
C
Controller
CBUS FPGA
& SDRAM
Controller
PCI Bridge
System RAM
CPU
tty2
EE
PROM
PCI slot 1-4
CLK
CLK
CLK
EE
PROM
CLK

Table of Contents