EasyManua.ls Logo

Mips Technologies Malta - Figure 5.2 Interrupt Wiring

Default Icon
61 pages
Print Icon
To Next Page IconTo Next Page
To Next Page IconTo Next Page
To Previous Page IconTo Previous Page
To Previous Page IconTo Previous Page
Loading...
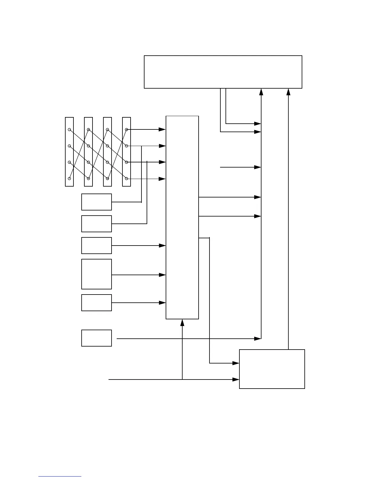
5.6 Interrupt Controller
MIPS® Malta™ User’s Manual, Revision 01.07 35
Copyright © 2000-2007 MIPS Technologies Inc. All rights reserved.
Figure 5.2 Interrupt Wiring
Most sources of interrupt are handled in an interrupt controller located in the South Bridge. A few are handled in the
CBUS FPGA (COREHI, CORELO and CBUS UART (tty2) interrupt), this means that CPU and CBUS interrupt
sources can be handled before the PCI bus has been configured. Please use the macros in the header file to access all
registers and fields of the interrupt controller, as described in [3].
A
B
C
D
A
B
C
D
A
B
C
D
A
B
C
D
Serial IRQ
tty2
INTR
SMI
COREHI
CORELO
NMI
NMI
ON/NMI
INT 0..5
CORE Card
South
SuperI/O
NMI Controller
PCI A
PCI B
PCI C
PCI D
Ethernet
Audio
IRQ 14
IRQ 15
Prim. IDE
connector
Sec. IDE/
Compact
PCI slots 4..1
PwrBtn
Bridge
Flash
connector
INT 1
INT 3
INT 4
INT 2
INT 0
INT 5
deasserted

Table of Contents