EasyManua.ls Logo

Mirae Mx400 - Page 60

Default Icon
681 pages
Print Icon
To Next Page IconTo Next Page
To Next Page IconTo Next Page
To Previous Page IconTo Previous Page
To Previous Page IconTo Previous Page
Loading...
3-12 Mx-Series Operation Manual
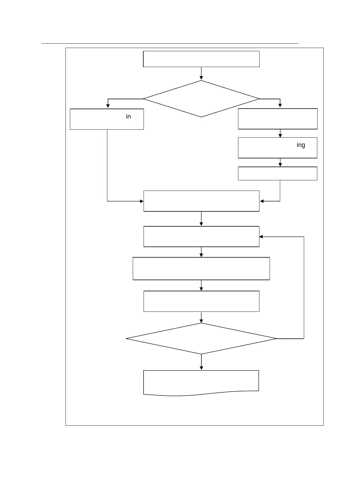
Production Run
Utility Check ( Air & Power )
Y1 Axis to Y2 Axis Difference
micron over
50
Machine Calibration
A
lign Offset Teaching
Head Camera & Module Camera)
(
Offset Calibration After Reference Mark Teaching
Concentricity Offset Cal.)
(
Demo Board Test
Z
-
A
xis Origin Offset Teaching
(
Z-Axis Height Check )
Compensation Program Run
For Y Axes
Machine Warming
-
Up
(
20 Min )
Machine Warming
-
Up
(
20 Min )
NO
YES
Machine Check
Monitor Q Run)
(
Y1 Axis to Y2 Axis Difference
micron under
50
CRO Run
Make "KKK" Data)
(

Table of Contents

Related product manuals