EasyManua.ls Logo

Panasonic DP-3510

Panasonic DP-3510
858 pages
To Next Page IconTo Next Page
To Next Page IconTo Next Page
To Previous Page IconTo Previous Page
To Previous Page IconTo Previous Page
Loading...
674
JAN 2006
Ver. 5.2
DP-3510/3520/3530/4510/4520/4530/6010/6020/6030
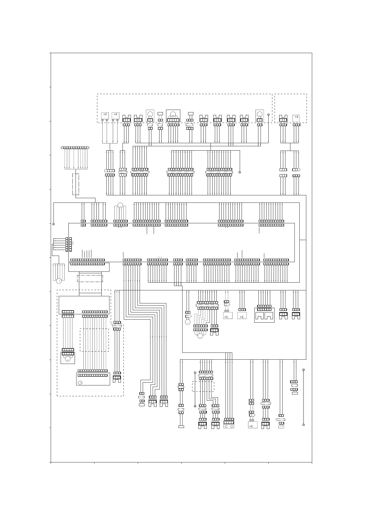
11.1.9. Schematic Diagram
11.1.9.1. Finisher Unit Circuit Diagram
121110987654321
F
E
D
C
B
A
Shutter UnitSwing Guide
MS4
Shutter Closed
Detect Switch
PI5
Shutter
Closed
Sensor
PI15
Joint
Sensor
C
N0
NC
3
J140
J206-1
J206-2
J206-3
2
1
3
2
1
1
J206
2
3
J118
J205-1
J205-2
J205-3
J206-4
J206-5
MS4-C
MS4-N0
MS4-NC
J118-1
J118-2
J118-3
J128-6
J128-5
J128-4
J7-1
J7-2
J7-3
2
1
J119
3
2
1
3
2
1
J117
J12A-1
J12A-2
J12A-3
J12B-10
J12B-9
3
2
1
PI8
Tray Home
Position
Sensor
PI19
Tray Shift
Motor Clock
Sensor 2
MS3
Safety Range
Switch
C
NC
N0
C
NC
N0
MS5
Tray Upper
Limit Detect
Switch
PI9
Tray Shift
Motor Clock
Sensor 1
3
2
1
J130
J12A-4
J12A-5
J12A-6
3
2
1
J131
J5-6
J5-5
J5-7
J5-8
J5-4
2
1
4
5
6
J400
J14-9
3
J14-10
2
J14-11
1
J14-12
J14-8
J14-7
3
2
1
PI1
Inlet Sensor
SL2
Buffer Inlet
Solenoid
SL1
Flapper
Solenoid
PI16
Door Open
Sensor
MS1
Door Switch
M9
Inlet Feed Motor
3
2
1
J106
3
4
5
6
2
1
J502
J115
3
2
1
3
2
1
PI7
Stapler Shift
Home Position
Sensor
PI17
Buffer Path
Inlet Sensor
3
2
1
3
2
1
J120
J207A-7
J207A-8
J207A-9
3
2
1
3
2
1
J134
J206-1
J206-2
J206-3
3
2
1
3
2
1
2
1
PI10
Delivery
Motor
Clock
Sensor
3
2
1
J121
J207A-4
J207A-5
J207A-6
3
2
1
PI6
Alignment
Guide Home
Position Sensor
3
2
1
3
2
1
J122
J207A-1
J207A-2
J207A-3
1
2
3
J207A-11
J207A-10
3
2
1
J124
J123
J207B-8
4
J207B-7
5
J207B-6
J207B-9
J207B-10
3
2
1
3
2
1
J125
J207B-3
J207B-4
J207B-5
3
2
1
3
2
1
J127
J204-1
J209-2
J209-2
J204-2
J204-3
3
2
1
PI4
Stapling
Tray Sensor
PI20
Swing Guide
Clock Sensor
PI18
Swing Guide
Closed Sensor
MS2
Swing Guide
Closed Detect
Switch 1
MS6
Swing Guide
Closed Detect
Switch 2
SL6
Escape
Solenoid
M3
Alignment
Motor
PI3
Delivery
Sensor
M2
Delivery
Motor
M
3
2
1
J205
1
2
3
J205
1
2
3
J206
1
2
1
2
J132
C
N0
NC
1
2
1
2
1
2
1
2
J112
J112
FG5
FG4
JS1-C1
1
2
M
2
1
3
4
5
M
2
1
J207B-2
J207B-2
J128
2
1
J206-8
J206-7
J501
SL
1
2
SL5
Paddle
Solenoid
M7
Swing Motor
SL
C
N0
C
N0
J209-4
J209-3
J122-3
J122-2
J122-1
4
J121-3
5
J121-2
6
J121-1
7
J120-3
8
J120-2
9
J120-1
10
J123-3
11
J123-2
J207A
3
2
1
J207A-11
J207A-10
J207A-9
4
J207A-8
5
J207A-7
6
J207A-6
7
J207A-5
8
J207A-4
9
J207A-3
10
J207A-2
11
3
2
1
4
5
6
7
8
9
10
11
J207A-1
J9A
+5V
G
STPTY
+5V
G
JOGHP
+5V
DELCLK
+5V
+24V
ESCPSL
J9A
9
10
11
J9A-1
J9A-2
J9A-3
8
J9A-4
7
J9A-5
6
J9A-6
5
J9A-7
4
J9A-8
3
J9A-9
2
J9A-10
1
J9A-11
J207A
3
2
1
J126-2
J126-1
J125-3
4
J125-2
5
J125-1
6
J124-5
7
J124-4
8
J124-3
9
J124-2
10
J124-1
11
J207B
9
10
11
J9B-1
J9B-2
J9B-3
8
J9B-4
7
J9B-5
6
J9B-6
5
J9B-7
4
J9B-8
3
J9B-9
2
J9B-10
1
J9B-11
J207B
3
2
1
J134-3
J134-2
J134-1
4
J119-2
5
J119-1
6
J501-2
7
J501-1
J208
5
6
7
J11-1
J11-2
J11-3
4
J11-4
3
J11-5
2
J11-6
1
J11-7
J208
3
2
1
J5-9
J5-10
J5-11
4
J5-12
J2-7 1A
J2-6 2A
J2-5
J2-4
3A
4A
J2-2 5A
6A
J2-1 7A
FG-1 C1
J1-2 C2
J1-1 C3
C4
J209
3
2
1
J127-3
J127-2
J127-1
MS2-C
MS2-N0
MS6-C
MS6-N0
J204
1
2
3
J11-8
J11-9
J11-10
J204
3
4
2
1
JS1
Host Machine
3
2
1
J117-3
J117-2
J117-1
4
J130-3
5
J130-2
6
J130-1
7
J210-3
8
J210-2
9
J210-1
10
J107-2
11
J107-1
J12A
+5V
G
JOINT
+5V
G
TRYHP
+5V
G
STPHP
+24V
FLPSL
J12A
3
2
1
J112-1
J112-2
4
J131-1
5
J131-2
6
J131-1
7
J132-1
8
J132-2
9
J209-1
10
J209-2
11
J209-3
J5
+24V
DRSW
+24VMOVE
+24VSHIFT
TRAYSAFE
+24VSHIFT
TRYLIM
+24VSHIFT
+24VMOVE
12
J209-4
SWGGCLD
J5
3
2
1
J206-1
J206-2
J206-3
4
J115-2
5
J115-1
J7
3
2
1
+24VMOVE
SHUTCLD
4
5
J7
3
2
1
J114-4
J114-3
J114-2
4
J114-1
J6
V0
+5V
Vin
G
J6
3
2
1
J113-3
J113-2
J113-1
4
J205-3
5
J205-2
6
J205-1
7
J205-3
8
J500-2
9
J500-1
10
J108-2
11
J108-1
J12B
+5V
G
DROPN
+5V
G
STOPN
+24V
BESCPSL
+24V
ENTSL
J12B
3
2
1
J207B-11
J207B-10
J207B-9
4
J207B-8
5
J207B-7
6
J207B-6
7
J207B-5
8
J207B-4
9
J207B-3
10
J207B-2
11
J207B-1
J9B
+5V
PDLSL
G
SWGCLK
+5V
+24V
B
A
B
A
J9B
3
2
1
J16-1
J16-2
J16-3
4
J16-4
5
J16-5
6
J16-6
J16
3
2
1
+24V
4
5
6
+24V
B
A
B
A
J16
3
2
1
J206-7
J206-6
J206-5
4
J206-4
5
J206-3
6
J206-2
7
J206-1
8
J204-3
9
J204-2
10
J204-1
J11
3
2
1
G
PDEL
+5V
4
5
6
7
8
+5V
9
G
10
SWGOPN
J11
3
2
1
J201-6
J201-5
J201-4
4
J201-3
5
J201-2
6
J201-1
7
J400-6
8
J400-5
9
J400-4
10
J400-3
J14
3
2
1
+5V
G
FSTTRAY
4
5
6
7
8
+5V
9
G
10
SFTCLK2
+5V
G
SFTCLK1
11
J400-2
11
12
J400-1
12
J14
(TRYLMT)
+5V
G
SNDTRAY
3
2
1
JS1-7A
JS1-5A
4
JS1-4A
5
JS1-3A
6
JS1-2A
7
JS1-1A
J2
3
2
1
4
5
6
7
J2
2
1
JS1-C3
JS1-C2
J1
2
1
J1
J10
+24V
G
+24V
G
M
J10-1
J10-2
J10-3
J10-4
J10-5
J10-6
M
M
M
M8
Second Feed Motor
3
2
1
J202-4
J202-3
J202-2
4
J202-1
5
J202-6
6
J202-5
7
J202-4
8
J202-3
9
J202-2
J17
A
B
A
B
+24V
+24V
+5V
G
PENT
J17
J24
J24
3
2
1
J105-3
J105-2
J105-1
4
J110-3
5
J110-2
6
J110-1
7
J109-2
8
J109-1
+5V
G
BUFENTR
+5V
G
BUFPASS
+24V
EXITSL
J6
J6
1 2 3 4 5 6
J10
3
2
1
4
5
6
7
8
A
B
A
B
+24V
HOOKTOP
STPCON
STPDRHP
9
CRTSET
10
HOOKEMP
11
+5V
12
G
A
B
A
B
+24V
+24V
13
14
15
3
2
1
4
5
3
2
1
4
5
6
7
8
9
10
11
Finisher Controller PCB
Sensor PCB
Relay PCB 4
Relay PCB 3
Stapler Unit
M1
First Feed Motor
J305
3
2
1
4
5
6
7
8
9
10
11
12
13
J307
J304
3
4
5
2
1
J306
J302
J301
M4
Stapler Shift
Motor
M6
Staple Motor
3
2
1
J17-9
J17-8
J17-7
4
J17-6
5
J17-5
6
J17-4
7
J17-3
8
J17-2
9
J17-1
2
J7-4
1
J7-5
J24-1
J24-2
J24-3
J210J210
1
J12-9
2
3
J129
1
2
3
J12-8
1
2
3
J105
3
2
1
J24-4
J24-5
J24-6
J24-7
J24-8
PI14
Buffer Path
Paper Sensor
SL3
Buffer
Outlet
Solenoid
1
2
3
J110
3
2
1
J109
2
1
1
2
J12-7
J202
9
8
7
6
5
4
3
2
1
M
M5
Tray Lift
Motor
M
SL
SL7
Belt Escape
Solenoid
SL
J109
J107
2
3
1
1
2
3
J12A-11
J12A-10
2
1
2
1
J113
J113
J12B-1
J12B-2
2
3
3
2
1
3
2
1
1
2
3
J5-1
J5-3
J14-5
J14-4
J14-3
J14-2
J14-1
J14-6
J6-3
J6-2
J6-1
J6-4
2
1
1
2
1
2
J500
J600
J12-8
J12-7
2
1
J12B-3
1
2
3
1
PI12
No. 2 Tray
Paper Sensor
PS1
Height Sensor
3
2
1
J102 J1020
2
3
1
3
4
2
1
J114
2
3
4
1
SL
V
V
V
3
2
1
1
2
3
PI11
No. 1 Tray
Paper Sensor
3
2
1
J101 J1010
J201
2
3
1
6
5
4
3
2
1
4
5
6
3
2
1
V
V
V
3
2
1
4
5
6
7
8
9
10
11
3
2
1
4
5
6
7
8
9
10
3
2
1
4
5
6
7
8
9
10
11
123456
3
2
1
4
5
6
7
8
9
10
11
12
13
14
15
3
2
1
4
5
6
7
8
3
2
1
4
3
2
1
4
5
6
7
8
9
3
2
1
4
5
6
7
8
9
10
11
12
3
2
1
4
5
6
7
8
9
10
11
3
2
1
4
5
6
7
8
9
10
11
3
2
1
4
5
3
4
5
2
1
3
2
1
4
5
6
7
8
9
10
11
3
2
1
4
5
6
7
8
9
10
11
12
13
1
2
3
3
4
5
6
2
1
4
5
6
3
2
1

Table of Contents

Other manuals for Panasonic DP-3510

Related product manuals