EasyManua.ls Logo

Paytec Eagle - Page 75

Paytec Eagle
95 pages
Print Icon
To Next Page IconTo Next Page
To Next Page IconTo Next Page
To Previous Page IconTo Previous Page
To Previous Page IconTo Previous Page
Loading...
75
TubeM
SETUP
Price
Pr 1
-,--
-,--
Pr 2
-,--
ErClr
TubeF
F
F
F
F
done
F
Dest.
Ch 1
A-----
----E-
Ch 2
*- - - - -
C
A
F
F
F
C
A
Es. MONETA IN CASSA
A
E
E
E
E
E
TA
TB
T C
TF
C C C
F
Pr 10
C C
A
A
D
E B E B E B
+
-
+
-
+
-
E B
+
-
D
F
Ch 30
Es. TUBO EEs. TUBO A
SELEZIONA TUBO
C
B
CONFERMA o
DESELEZIONA TUBO
E
D
E B
+
-
E B
+
-
E B
+
-
Disc.
Ds 1
-,--
-,--
Ds 2
-,--
F
F
F
F
E
Ds 10
C C
A
A
D
E B
+
-
E B
+
-
E B
+
-
FA
FB
F C
FF
C C C
F
E B E B E B
+
-
+
-
+
-
E B
+
-
E
D
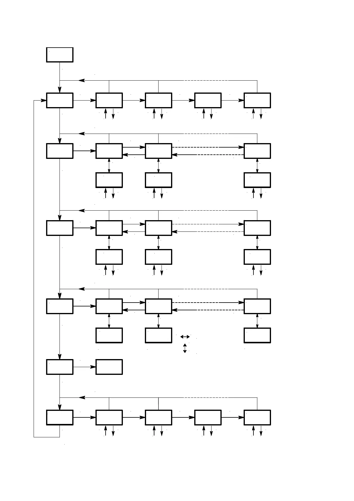
MAX FILL SETUP
SETUP menu from keypad
Fig.11

Table of Contents