EasyManua.ls Logo

Roundshot VR Drive - Page 55

Roundshot VR Drive
150 pages
Print Icon
To Next Page IconTo Next Page
To Next Page IconTo Next Page
To Previous Page IconTo Previous Page
To Previous Page IconTo Previous Page
Loading...
23/05/2019Roundshot VR Drive Instruction Manual Firmware Version 2.023 54
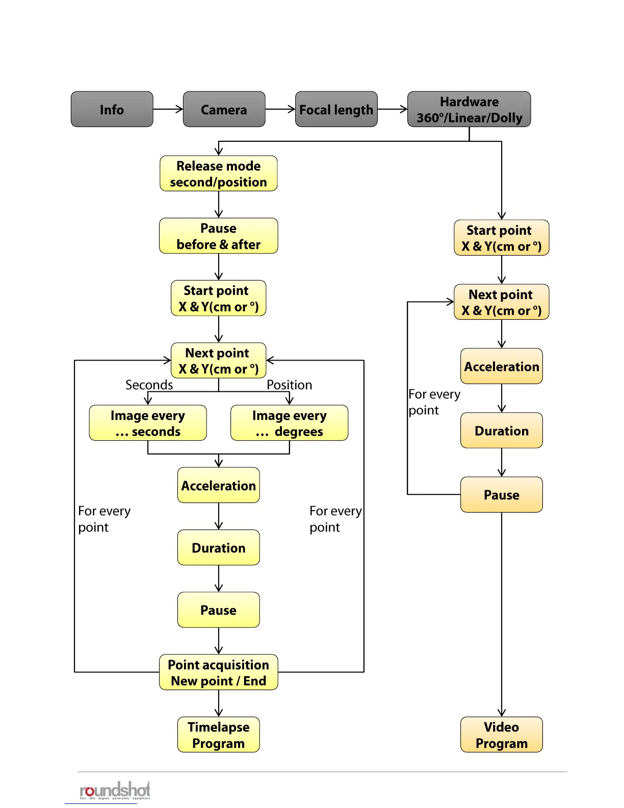
3.2.3 Wizard workflow for timelapse and video modes (continued)

Table of Contents