EasyManua.ls Logo

Scaime eNod4-B - NMT Commands

Default Icon
95 pages
Print Icon
To Next Page IconTo Next Page
To Next Page IconTo Next Page
To Previous Page IconTo Previous Page
To Previous Page IconTo Previous Page
Loading...
22/95
User manual SCAIME: NU-soft-eNod4B-E-0716_236704-C.doc
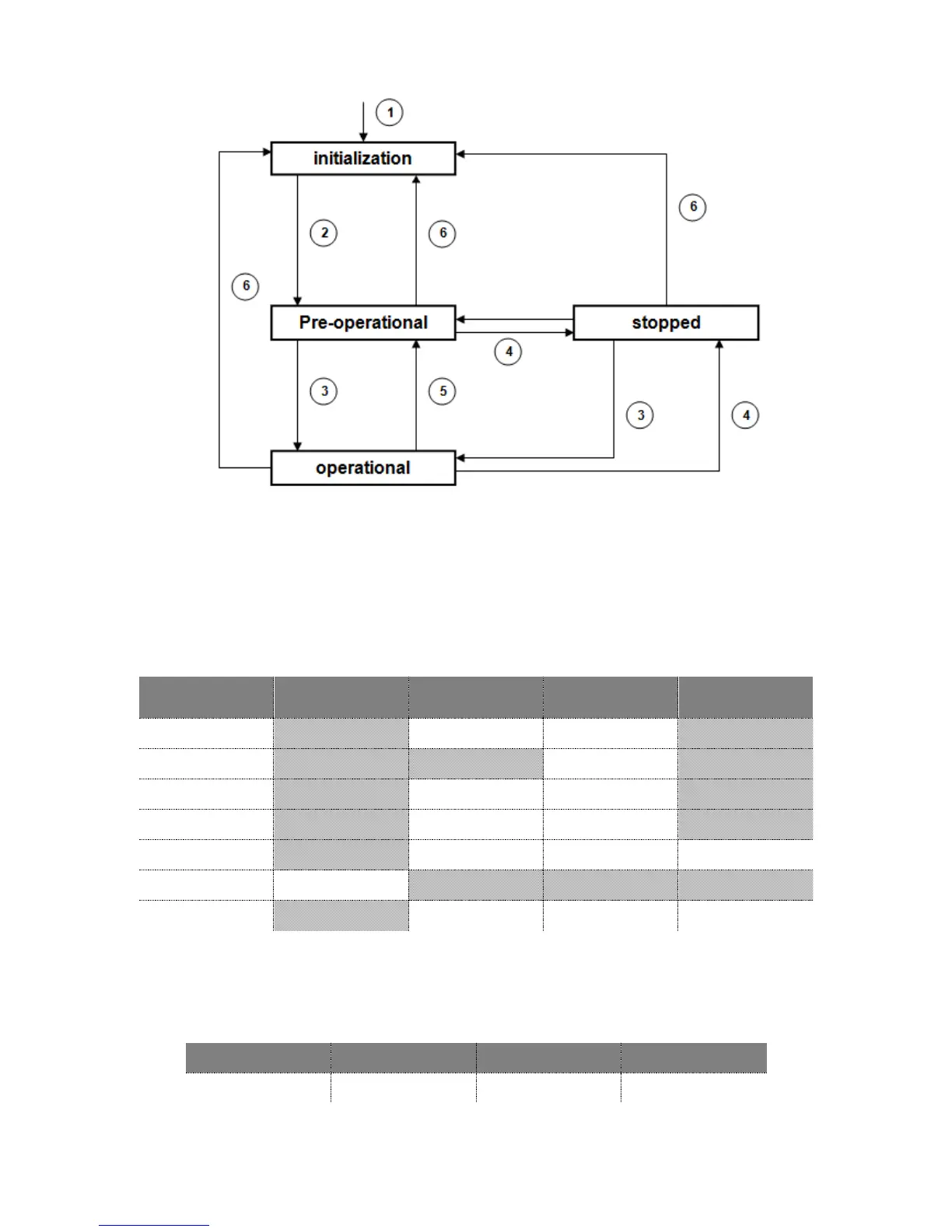
1 : eNod4 device power-up
2 : automatic transition after the end of initialization
3 : reception of a Start Node’ indication
4 : reception of a Stop Node’ indication
5 : reception of an ‘Enter pre-operational mode’ indication
6 : reception of a ‘Reset node’ or a ‘Reset communications’ indication
eNod4 communication capacities for each state are given in the following table :
Initialization
Pre-operational
Operational
Stopped
SDO
X
X
X
X
PDO
X
X
SYNC
X
X
X
X
Emergency
X
X
X
X
NMT
X
X
X
X
X
X
Boot-up
X
X
Heartbeat
X
X
X
X
X
X
5.5.1 NMT commands
Except during the initialization phase, eNod4 is able to handle any NMT master’s requests for changing its current
state. All these network management messages are constituted the same way: a two-byte data frame with a COB-ID
equal to zero:
COB-ID
DLC
byte 1
byte 2
0
2
NMT code
Node identifier

Table of Contents

Other manuals for Scaime eNod4-B

Related product manuals