EasyManua.ls Logo

Seabreeze SHE9H4ZIGX - HC: PFC Protection

Seabreeze SHE9H4ZIGX
142 pages
Print Icon
To Next Page IconTo Next Page
To Next Page IconTo Next Page
To Previous Page IconTo Previous Page
To Previous Page IconTo Previous Page
Loading...
54
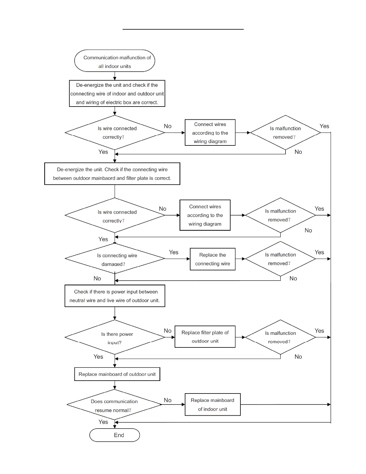
If “E6” only shows up on all indoor units.

Table of Contents

Related product manuals