EasyManua.ls Logo

Seabreeze SHE9H4ZIGX - Lc: Startup Failure

Seabreeze SHE9H4ZIGX
142 pages
Print Icon
To Next Page IconTo Next Page
To Next Page IconTo Next Page
To Previous Page IconTo Previous Page
To Previous Page IconTo Previous Page
Loading...
55
11.8 E8: Overload Protection
The system overload protection E8 is mainly caused by high pressure or overcurrent issue. Please refer
to the flow chat for E1 (on page 52) and E5 (on page 55).
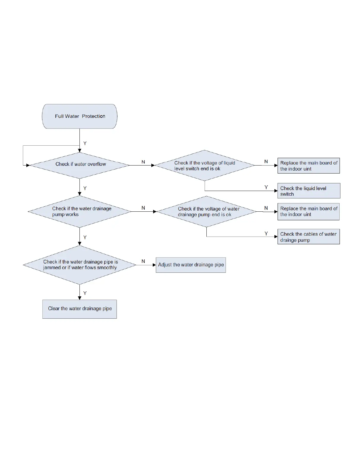
11.9 E9: Condensate Water Full in Indoor Unit
(For Cassette and Ducted indoor units only)

Table of Contents

Related product manuals