EasyManua.ls Logo

Seabreeze SHE9H4ZIGX - PU: Capacitor Charging Circuit Error

Seabreeze SHE9H4ZIGX
142 pages
Print Icon
To Next Page IconTo Next Page
To Next Page IconTo Next Page
To Previous Page IconTo Previous Page
To Previous Page IconTo Previous Page
Loading...
56
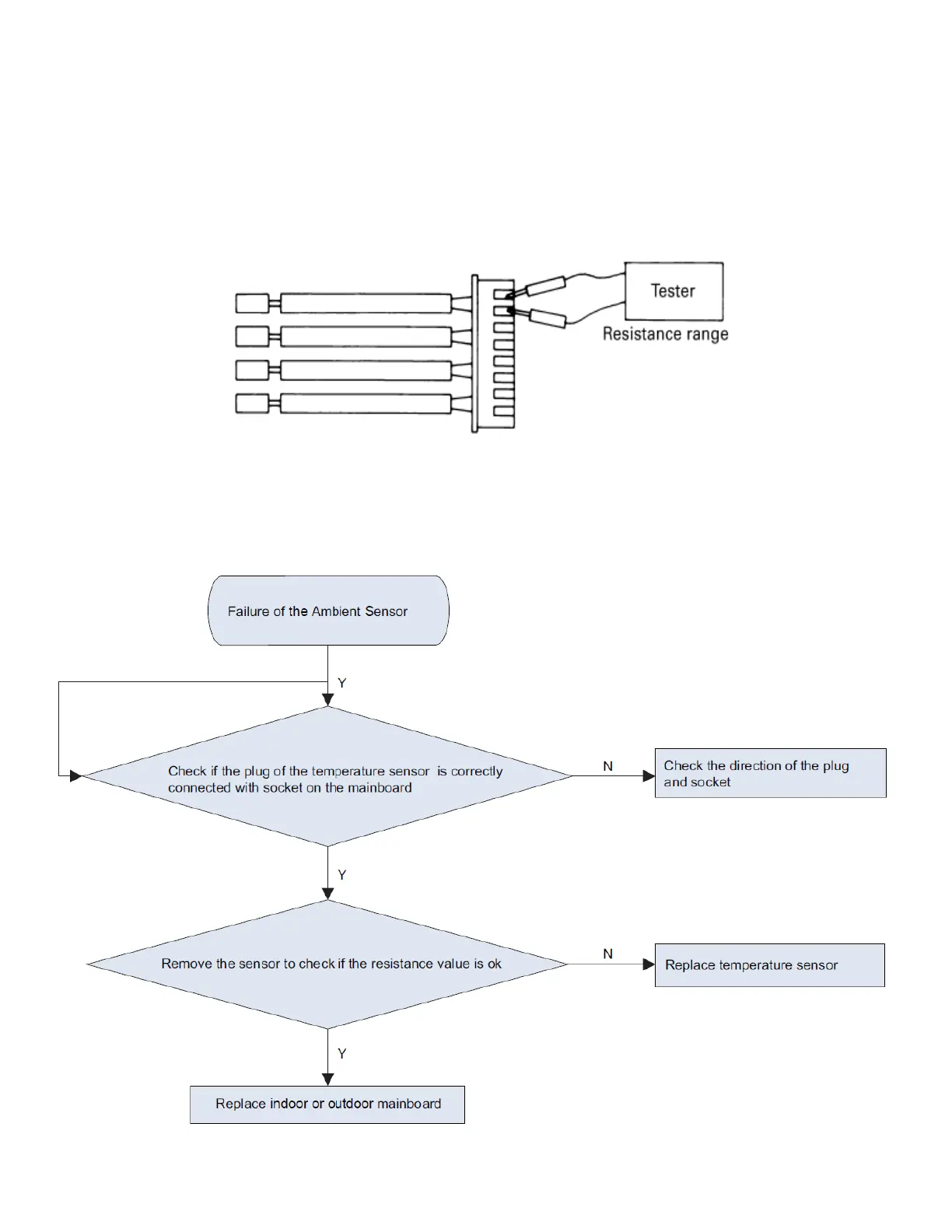
11.10 F1/F2/F3/F4/F5: Temperature Sensor Failure
Check the resistance value of corresponding sensor.
Check the position of corresponding sensor; make sure the connection is good.
Check the wiring.
If above are OK, the PC board may have to be replaced.
See Appendix I, II, or III on page 124-126 for the resistance of the sensors.
11.10.1 F1/F3: Ambient Sensor for Indoor and Outdoor

Table of Contents

Related product manuals