EasyManua.ls Logo

Seabreeze SHE9H4ZIGX - H7: Compressor Desynchronizing

Seabreeze SHE9H4ZIGX
142 pages
Print Icon
To Next Page IconTo Next Page
To Next Page IconTo Next Page
To Previous Page IconTo Previous Page
To Previous Page IconTo Previous Page
Loading...
61
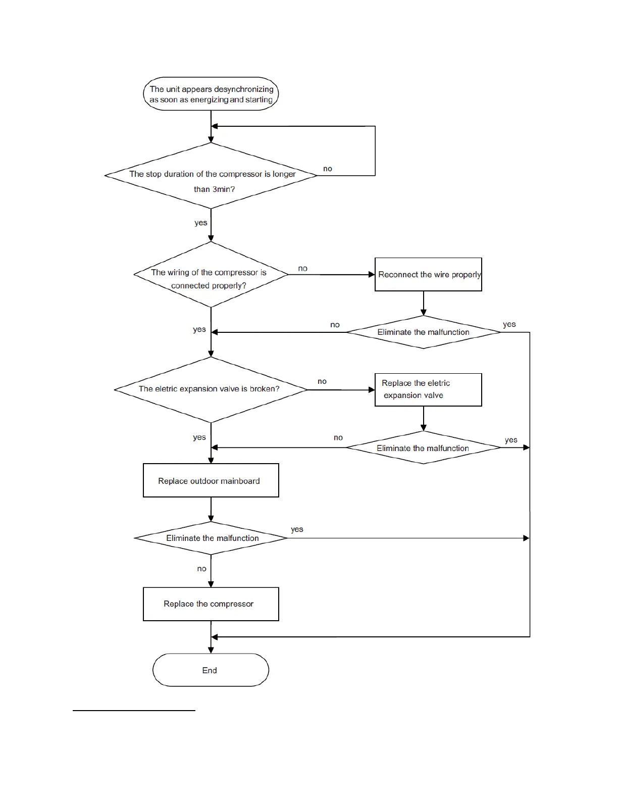
11.14 H7: Compressor Desynchronizing
Additional Possible Causes
High pressure
Radiation of the unit is not good

Table of Contents

Related product manuals