EasyManua.ls Logo

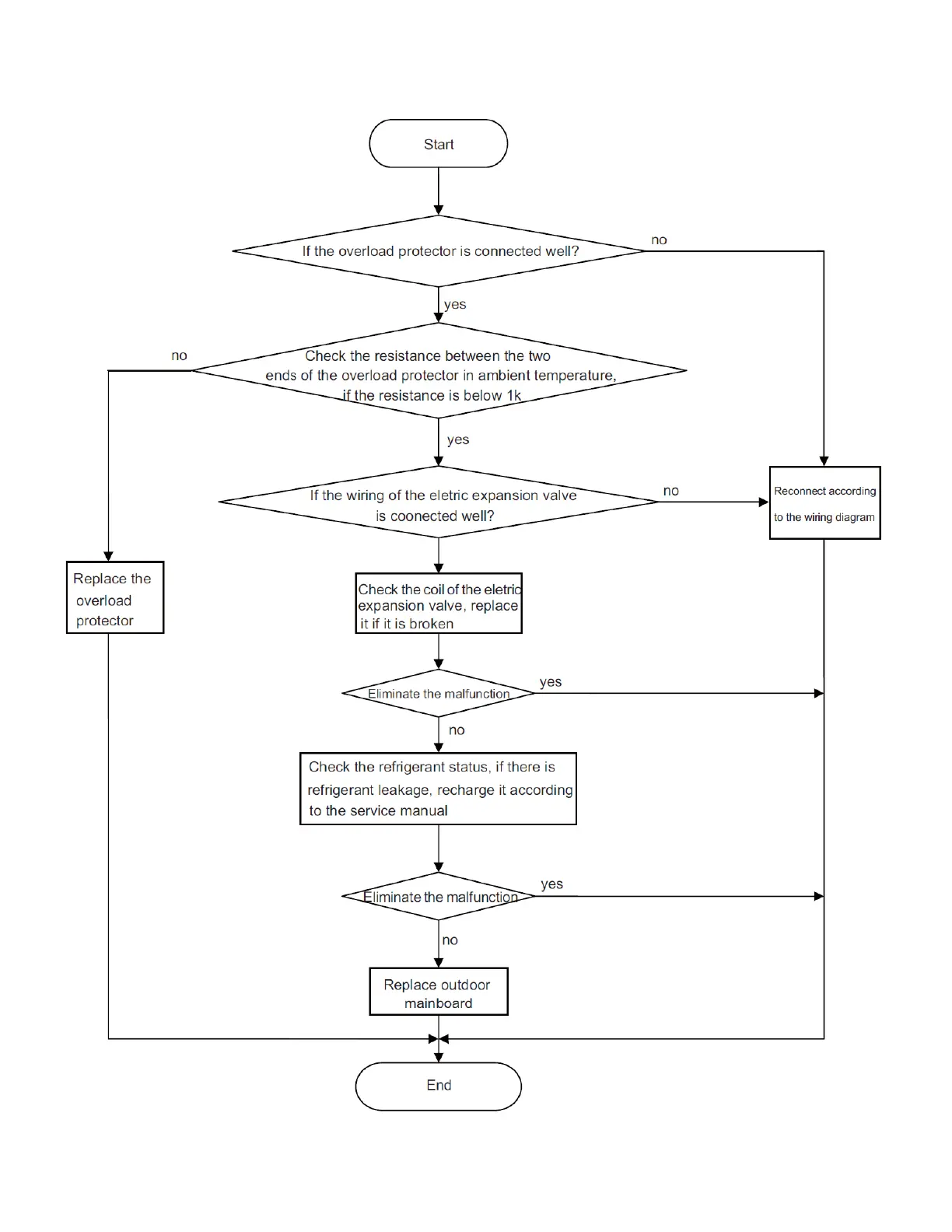
Seabreeze SHE9H4ZIGX - H3: Compressor Overload Protection

Seabreeze SHE9H4ZIGX
142 pages
Print Icon
To Next Page IconTo Next Page
To Next Page IconTo Next Page
To Previous Page IconTo Previous Page
To Previous Page IconTo Previous Page
Loading...
58
11.11 H3: Compressor Overload Protection

Table of Contents

Related product manuals