EasyManua.ls Logo

Seabreeze SHE9H4ZIGX - Disassembly Procedure; Outdoor Units; Dual Port (SMZ18 H46 ZOGX)

Seabreeze SHE9H4ZIGX
142 pages
Print Icon
To Next Page IconTo Next Page
To Next Page IconTo Next Page
To Previous Page IconTo Previous Page
To Previous Page IconTo Previous Page
Loading...
60
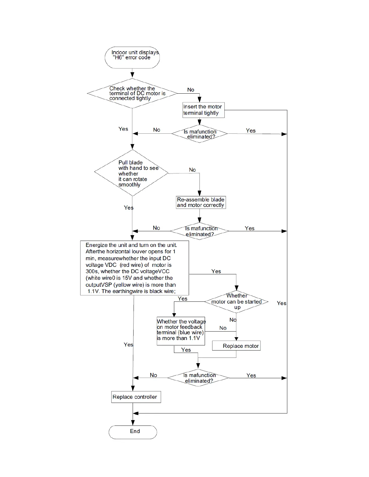
11.13 H6: Indoor Fan Motor Failure
For Dual/Quad port units only (SMZ18H46ZOGX & SMZ30H46ZOGX)

Table of Contents

Related product manuals