EasyManua.ls Logo

Seabreeze SHE9H4ZIGX - H5: IPM Protection

Seabreeze SHE9H4ZIGX
142 pages
Print Icon
To Next Page IconTo Next Page
To Next Page IconTo Next Page
To Previous Page IconTo Previous Page
To Previous Page IconTo Previous Page
Loading...
59
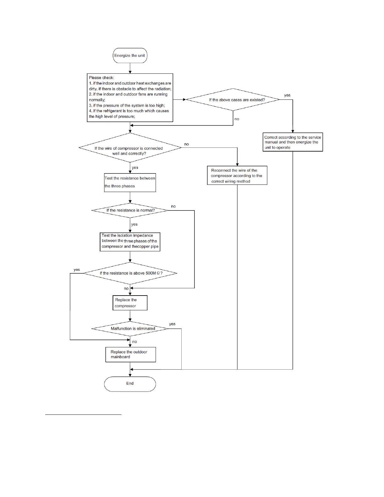
11.12 H5: IPM Protection
Additional Possible Causes
The input voltage of the unit is not normal.
The connection wire for the compress is not connect well or loose.
The resistance of the compressor is not normal.
The unit is overloaded.
The refrigerant charge is not correct.

Table of Contents

Related product manuals