EasyManua.ls Logo

Seabreeze SHE9H4ZIGX - U8: Indoor Fan Motor Zero-Cross Detecting Error

Seabreeze SHE9H4ZIGX
142 pages
Print Icon
To Next Page IconTo Next Page
To Next Page IconTo Next Page
To Previous Page IconTo Previous Page
To Previous Page IconTo Previous Page
Loading...
57
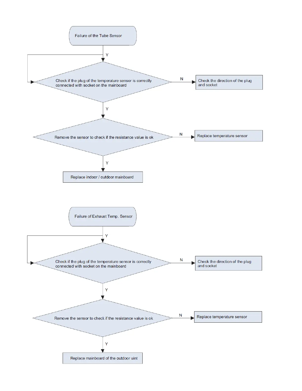
11.10.2 F2/F4: Tube Sensor for Indoor and Outdoor
11.10.3 F5: Exhaust Sensor Failure

Table of Contents

Related product manuals