EasyManua.ls Logo

Sungrow SH5K - Setting Protective Parameters

Sungrow SH5K
113 pages
Print Icon
To Next Page IconTo Next Page
To Next Page IconTo Next Page
To Previous Page IconTo Previous Page
To Previous Page IconTo Previous Page
Loading...
10 Appendix I: LCD Operation User Manual
86
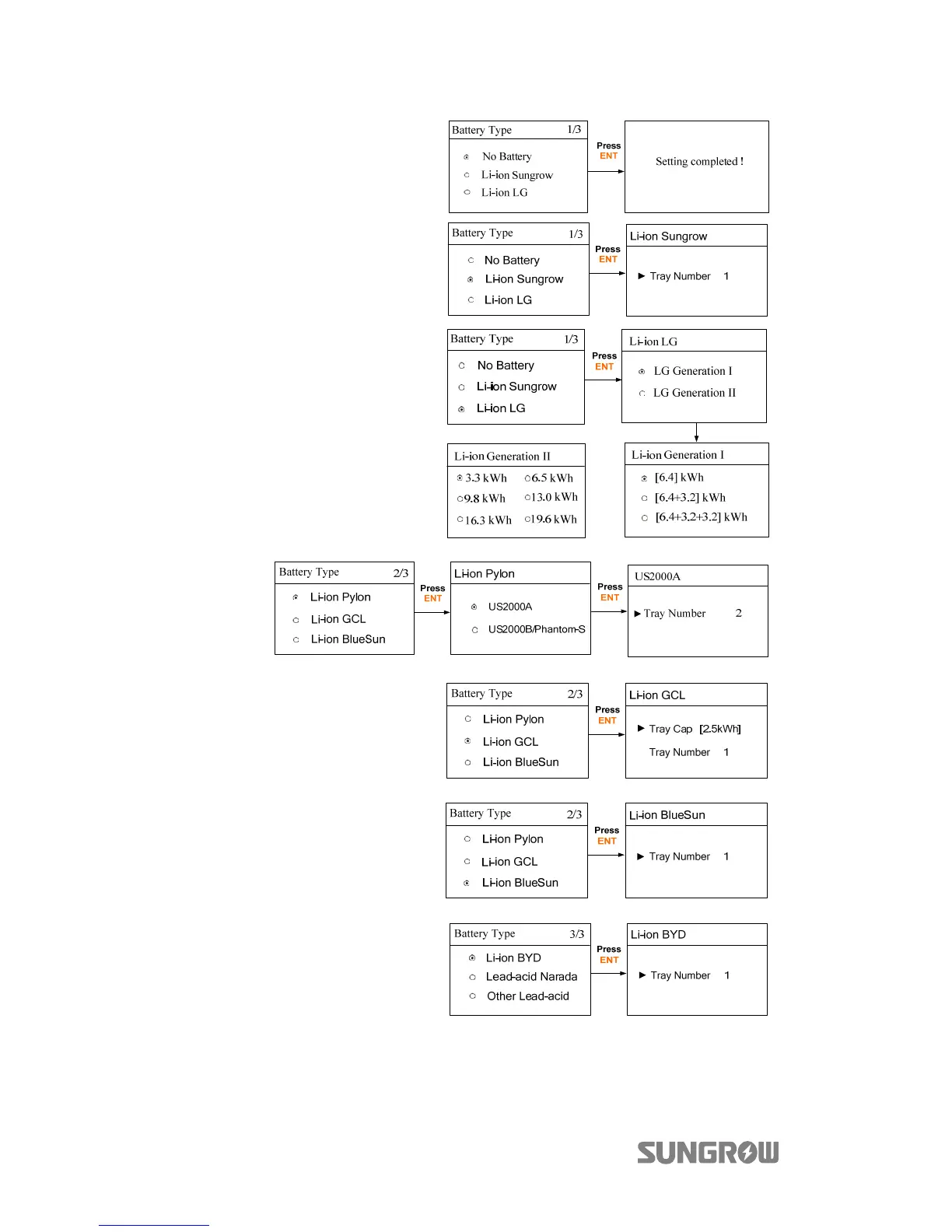
“No Battery” or “Lead-acid Narada”
option:
“Li-ion Sungrow” option:
“Li-ion LG” option:
Set the battery capacity.
“Li-ion Pylon” option:
“Li-ion GCL” option:
“Li-ion BlueSun” option:
“Li-ion BYD” option:

Table of Contents

Other manuals for Sungrow SH5K

Related product manuals