EasyManua.ls Logo

Vacon NXP - SHAFT SYNCHRONIZATION OPERATION; Block Diagram; Ratio Control in Run Mode

Vacon NXP
94 pages
Print Icon
To Next Page IconTo Next Page
To Next Page IconTo Next Page
To Previous Page IconTo Previous Page
To Previous Page IconTo Previous Page
Loading...
shaft synchronization operation vacon • 87
24-hour support +358 (0)40 837 1150 • Email: vacon@vacon.com
8
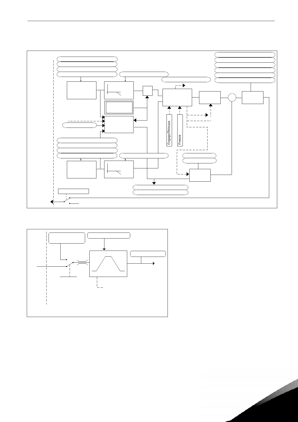
8. SHAFT SYNCHRONIZATION OPERATION
Figures 36 to 39 show the operation of the Shaft synchronization control.
Figure 29. Shaft synchronization application, block diagram
Figure 30. Ratio control (in Run mode)
Motor control
Master encoder
counter
Enc1 position
Slave encoder
counter
Enc2 position
Frequency
reference
Master distance, ID1750
Master distance fractional, ID1751
Master turns, ID1752
Master turns fractional, ID1753
Scaling
Filter
Space error
SE enable
Actual ratio, ID1700
Follower distance, ID1757
Follower distance fractional, ID1758
Follower turns, ID1759
Follower turns fractional, ID1760
Scaling
Filter
Ratio
Master speed filter TI, ID1754
X
Follower synchr. acc., ID1764
ES synchro
Command
sequencer
Synchronization engaged
Follower speed filter TI, ID1761
Feed
forward
PID P gain, ID1762
PID I gain, ID1763
PID-
regulator
V1.18 Position error, ID1701
High resolution position error, ID1702
PID enable
Feed fwd enable
SE enable
Scaling
+
+
Reference from Speed control pattern (Multipurpose)
Pole pair number
Frequency scale
Follower distance, ID1757
Follower distance fractional, ID1758
Follower turns, ID1759
Follower turns fractional, ID1760
k_sha2.fh8
Shaft sync Enable
Fieldbus
interface
Ratio ramp time, ID1766
PD
n
Ratio PD
channel
configured with
ID1741
Ratio change
(ramping)
+4x
-4x
Actual ratio, ID1700
Ratio
k_sha3.fh8
Gear Ratio * 2
16
,
ID1765
In general: The gear ratio between Master and
Follower can be changed during running in
synchronization mode with par. ID1765 or
by the register in the Fieldbus control

Table of Contents

Other manuals for Vacon NXP

Related product manuals