EasyManua.ls Logo

Vaisala CT25K - Figure 2-4 Attaching the Measurement Unit and the Shield

Vaisala CT25K
139 pages
Print Icon
To Next Page IconTo Next Page
To Next Page IconTo Next Page
To Previous Page IconTo Previous Page
To Previous Page IconTo Previous Page
Loading...
Ceilometer CT25K
CT25K-U059en-2.1 User’s Guide
13
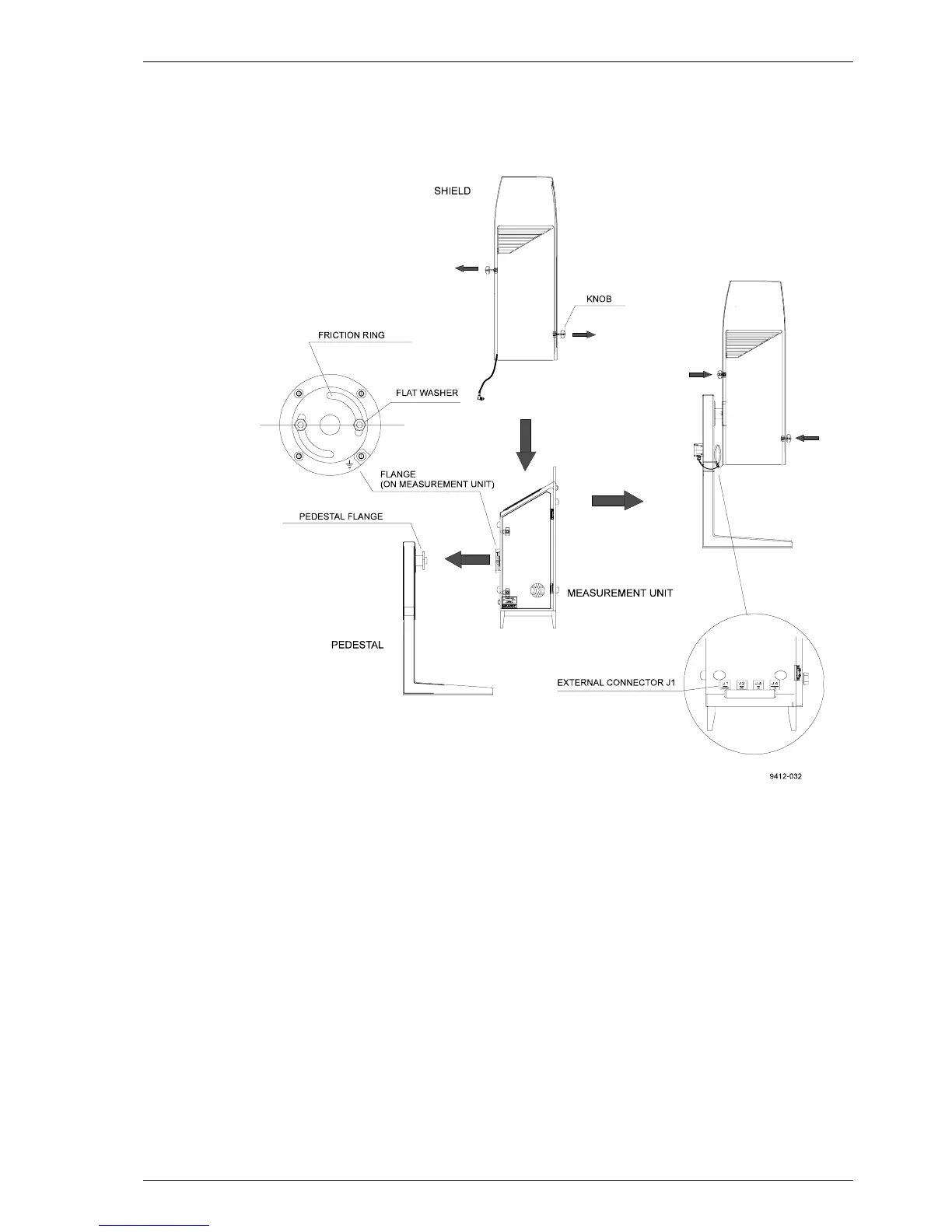
Place the measurement unit on the pedestal flange. Attach the pedestal flange
to the measurement unit by the two Allen head screws with flat washers. An
Allen key is included in the delivery.
Figure 2-4 Attaching the Measurement Unit and the Shield
3. Before placing the shield pull the knobs (pidgeon blue) on the shield
outwards. Place the shield carefully on the Measurement Unit; be careful
with the Window Conditioner cable. Tighten the two attachment knobs
(Figure 2-4).
Before connecting the Window Conditioner cable check that the voltage
rating of the Window Conditioner (written at its connector) is correct.
Connect the Window Conditioner cable plug of the shield to the
measurement unit external connector J1.
Connect external cables according to section 2.5.

Table of Contents

Related product manuals