EasyManua.ls Logo

XIMEA xiC - Page 63

XIMEA xiC
117 pages
Print Icon
To Next Page IconTo Next Page
To Next Page IconTo Next Page
To Previous Page IconTo Previous Page
To Previous Page IconTo Previous Page
Loading...
xiC - Technical Manual Version 1.16
63
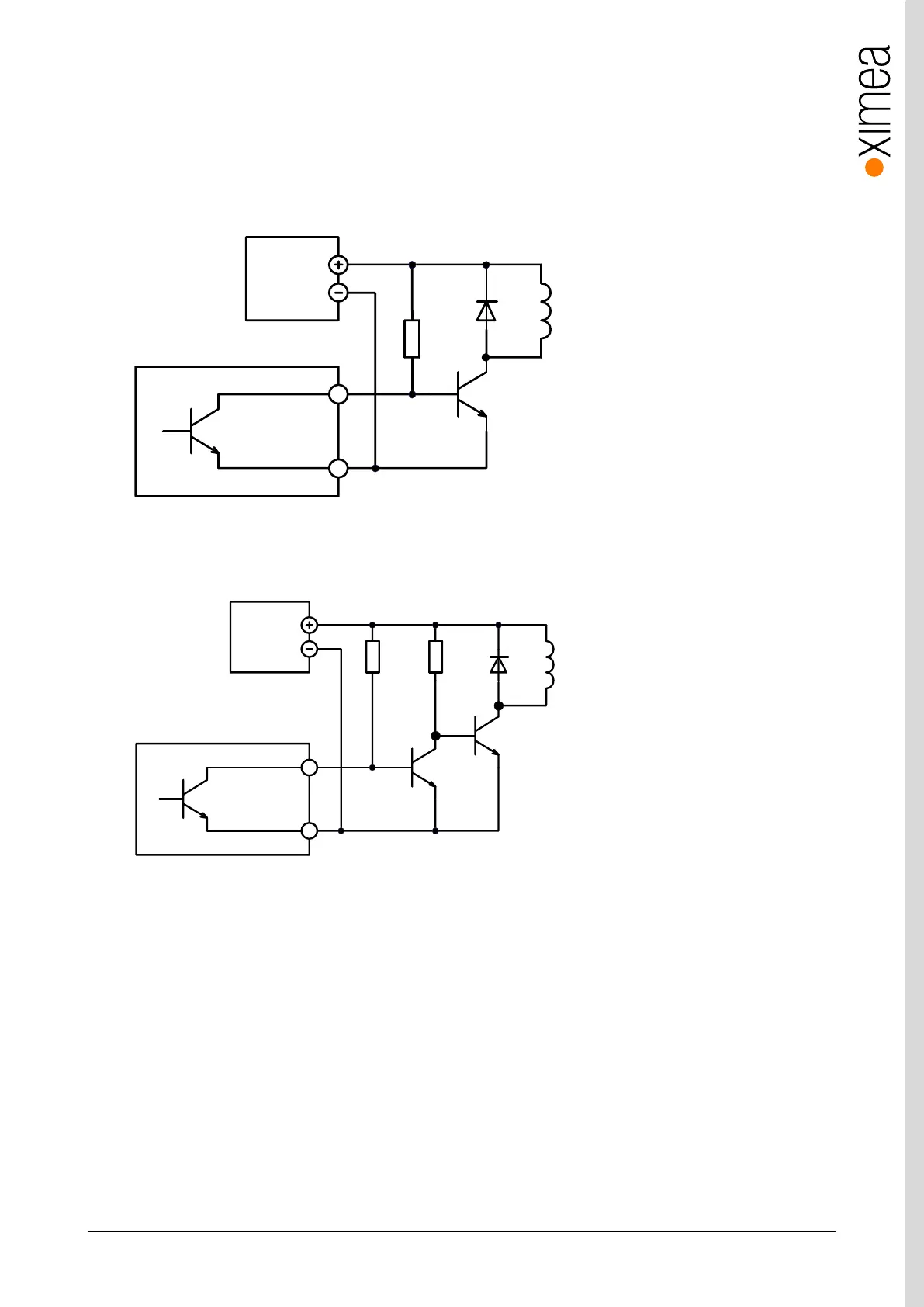
3.10.4.4.5. Output Wiring Example: Inductive load (Relay) Driving
Do not connect inductive load RL directly to Camera Digital Output. A transistor must be used to prevent damage of the output.
See image below for possible inductive load driving. Resistor R can be connected to Digital Outputs and power supply to provide
the necessary bias current for transistor. You should also use an external diode to protect the transistor from over voltage while
disconnecting an inductive load. Keep in mind that this connection has an inverted logic. Current will flow through the load at
the start of the camera.
figure 3-54, Inductive load (Relay) Driving (inverted logic)
For positive logic you can use a second bipolar transistor.
figure 3-55, Inductive load (Relay) Driving (non-inverted logic)
GND (Common IO Ground)
DIGITAL OUTPUT
Camera
Power Supply
R
D RL
T
GND (Common IO Ground)
DIGITAL OUTPUT
Camera
Power Supply
R1
D
RL
T1
T2
R2

Table of Contents

Related product manuals