EasyManua.ls Logo

ABB ACS560 - Page 236

ABB ACS560
514 pages
Print Icon
To Next Page IconTo Next Page
To Next Page IconTo Next Page
To Previous Page IconTo Previous Page
To Previous Page IconTo Previous Page
Loading...
236 Parameters
26.09 Maximum torque ref Defines the maximum torque reference. Allows for local
limiting of the torque reference before it is passed on to the
torque ramp controller. For absolute torque limiting, refer to
parameter 30.20 Maximum torque 1.
300.0%
0.0…1000.0% Maximum torque reference. See par.
46.03
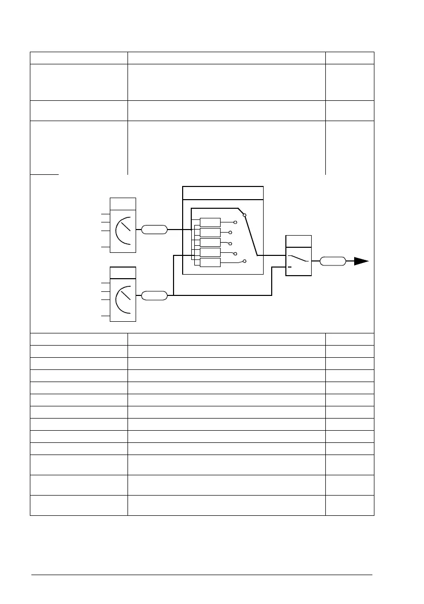
26.11 Torque ref1 source Selects torque reference source 1.
Two signal sources can be defined by this parameter and
26.12 Torque ref2 source. A digital source selected by 26.14
Torque ref1/2 selection can be used to switch between the
two sources, or a mathematical function (26.13 Torque ref1
function) applied to the two signals to create the reference.
Zero
Zero None. 0
AI1 scaled 12.12 AI1 scaled value (see page 189). 1
AI2 scaled 12.22 AI2 scaled value (see page 191). 2
Reserved 3
FB A ref1 03.05 FB A reference 1 (see page 168). 4
FB A ref2 03.06 FB A reference 2 (see page 168). 5
Reserved 6…7
EFB ref1 03.09 EFB reference 1 (see page 168). 8
EFB ref2 03.10 EFB reference 2 (see page 169). 9
Reserved 10…14
Motor
potentiometer
22.80 Motor potentiometer ref act (output of the motor
potentiometer).
15
PID 40.01 Process PID output actual (output of the process PID
controller).
16
Frequency input 11.38 Freq in 1 actual value (when DI5 is used as a frequency
input).
17
No. Name/Value Description Def/FbEq16
26.14
1
0
26.11
0
AI
FB
26.12
26.72
26.71
Other
0
AI
FB
Other
26.13
MUL
SUB
ADD
MIN
MAX
Ref1
26.70

Table of Contents

Other manuals for ABB ACS560

Related product manuals