EasyManua.ls Logo

ABB FEX300 - Page 87

ABB FEX300
176 pages
Print Icon
To Next Page IconTo Next Page
To Next Page IconTo Next Page
To Previous Page IconTo Previous Page
To Previous Page IconTo Previous Page
Loading...
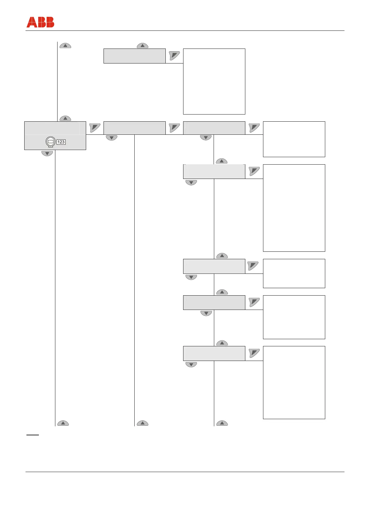
Parameterization
OI/FEX300/FEX500-EN FEX300, FEX500 87
FF
Show FF Address
AI1-Q Flowrate
INT1-Q Flowrate
AI2-Internal Tot Fwd
AI3-Internal Tot Rev
AI4-Diagnostics
AO-Density Adjust
DI-Alarm Info
DO-Cyclic Control
Diagnostics 8
Diagnosis Control
Empty Pipe Detector
Empty Pipe Detector
Adjust EP
Manual Adjust EP F.
Threshold
Detector EP Value
Sensor Measurements
Sensor Measurements
One shot Sensor Mea
Coil Current
Coil Resistor
Coil Voltage
Coil R. Max Alarm
Coil R. Min Alarm
Signal-Cable length
Sensor Temp Value
Adj. Sensor T. Value
Sensor T. Min Alarm
Sensor T. Max Alarm
Gas Bubble Detector
Gas Bubble Detector
Adjust Gas Bubble
Threshold Gas Bubble
Gas Bubble Value
Coating Detector
Coating Detector
One shot Coating
Coating Value QE1
Coating Value QE2
Coating QE Min Alarm
Coating QE Max Alarm
Cond. Detection
Cond. Detection
One shot Cond.
Cond. Value
Adj. Cond. Value
Cond. Min Alarm
Cond. Max Alarm
Elec. Imp. E1-GND
Elec. Imp. E2-GND
Elec. Imp Min Alarm
Elec. Imp Max Alarm
italics = Parameter can only be changed at the "advanced" password level.

Table of Contents

Other manuals for ABB FEX300

Related product manuals