EasyManua.ls Logo

ACO CDNP7ACC - Wiring Diagrams: Multiple Video System Units

Default Icon
49 pages
Print Icon
To Next Page IconTo Next Page
To Next Page IconTo Next Page
To Previous Page IconTo Previous Page
To Previous Page IconTo Previous Page
Loading...
27
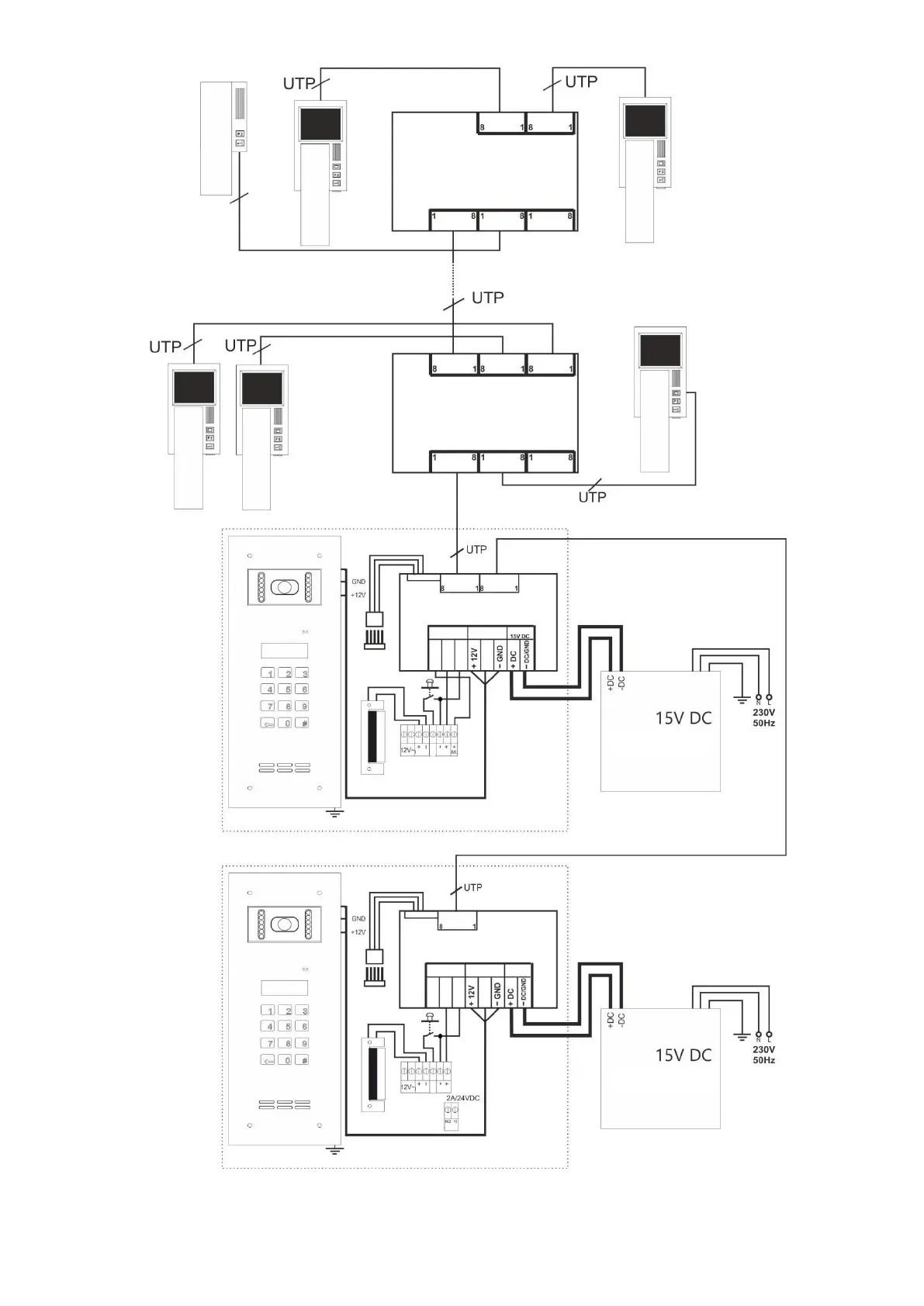
Diagrams No. 2 - Video system:
Rozdzielacz
/ Splitter
UTP / min.
2
Rozdzielacz
/ Splitter
OUT
OUT
OUT
OUT
Main
IN
OUT
Main
OUT
OUT
OUT
OUT
Main
IN
Video
Exmod 2
OUT
IN
CDNVsp SUMATOR POŚREDNI /
INTERMEDIATE COMBINER
EXTMOD
max 1 A
Slave
Line
Camera
75 Ohm/200 mA
Power
+ML
Master line
+Line
- Line
Video
ELOCK
LINE
INPUT
Power supply
Video
Exmod 2
OUT
CDNVS SUMATOR / COMBINER
EXTMOD
Line
Camera
75 Ohm/200 mA
Power
15V DC
+Line
- Line
Video
max 1 A
ELOCK
LINE
INPUT
OUTPUT
Ex-2
OUT-2
Power supply
Master

Table of Contents

Other manuals for ACO CDNP7ACC

Related product manuals