EasyManua.ls Logo

Agilent Technologies 5100 - Page 166

Agilent Technologies 5100
312 pages
Print Icon
To Next Page IconTo Next Page
To Next Page IconTo Next Page
To Previous Page IconTo Previous Page
To Previous Page IconTo Previous Page
Loading...
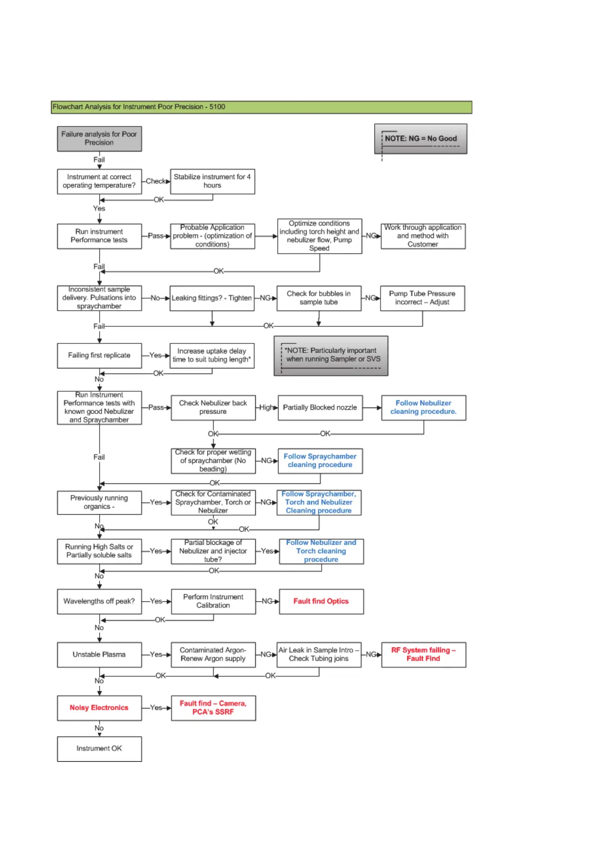
166 Agilent Restricted Agilent 5110/5100 ICP-OES Service Manual
5 Troubleshooting
Precision - Fault Finding Diagnostics

Table of Contents

Other manuals for Agilent Technologies 5100

Related product manuals