EasyManua.ls Logo

Agilent Technologies 5100 - Failure Analysis of Torch Loader (TL1)

Agilent Technologies 5100
312 pages
Print Icon
To Next Page IconTo Next Page
To Next Page IconTo Next Page
To Previous Page IconTo Previous Page
To Previous Page IconTo Previous Page
Loading...
216 Agilent Restricted Agilent 5110/5100 ICP-OES Service Manual
7 Service Diagnostics and Fault Finding
Failure analysis
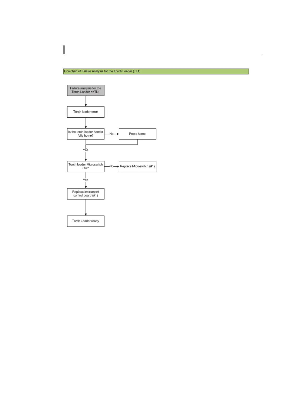
Failure analysis of Torch loader (TL1)
Return to Status diagnostic codes
Instrument
RF Box Lower

Table of Contents

Other manuals for Agilent Technologies 5100

Related product manuals