EasyManua.ls Logo

Agilent Technologies 5100 - Nebulizers

Agilent Technologies 5100
312 pages
Print Icon
To Next Page IconTo Next Page
To Next Page IconTo Next Page
To Previous Page IconTo Previous Page
To Previous Page IconTo Previous Page
Loading...
Agilent 5110/5100 ICP-OES Service Manual Agilent Restricted 45
3 General Information
Nebulizers
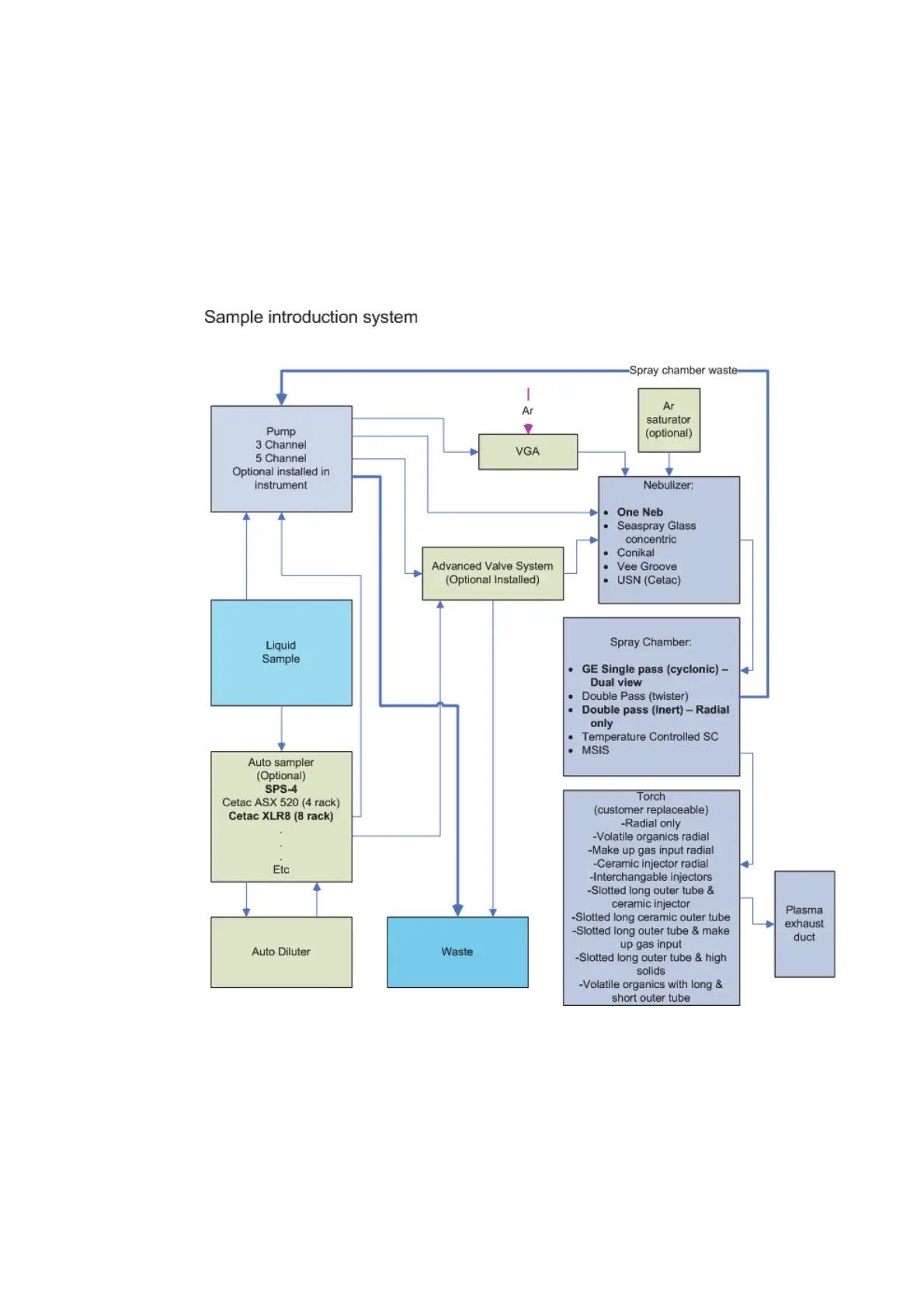
Optional Sample introduction components include:
Vapour generation accessory (VGA)
Autosampler (SPS4 etc)
Autodiluter
Advanced Valve System (AVS)
Argon Humidifier Accessory (AHA)
Figure 5. Sample introduction system (violet) block diagram including options (green)
Nebulizers
Two basic types of nebulizers can be used with the Agilent 5110 ICP-OES instruments to form
an aerosol.

Table of Contents

Other manuals for Agilent Technologies 5100

Related product manuals