EasyManua.ls Logo

Agilent Technologies 5100 - Failure Analysis of RF (RF1)

Agilent Technologies 5100
312 pages
Print Icon
To Next Page IconTo Next Page
To Next Page IconTo Next Page
To Previous Page IconTo Previous Page
To Previous Page IconTo Previous Page
Loading...
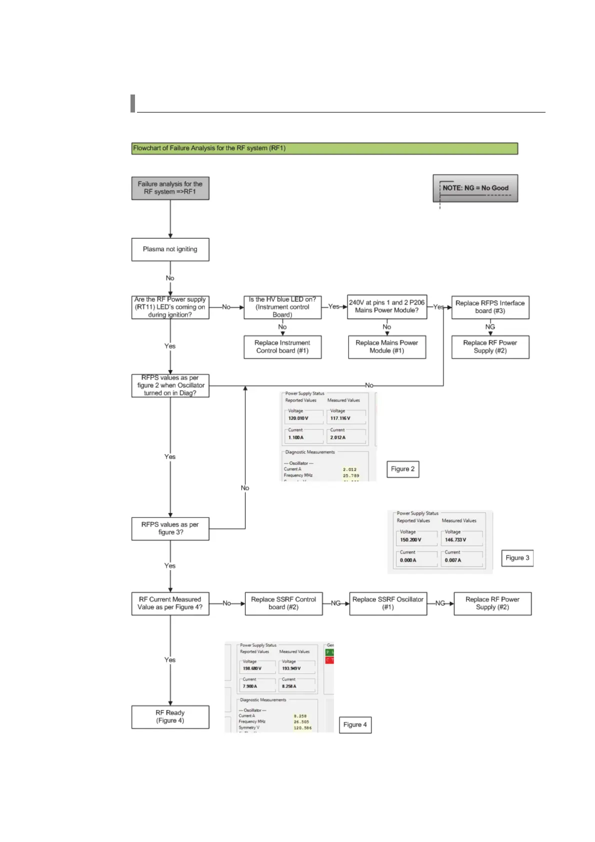
Agilent 5110/5100 ICP-OES Service Manual Agilent Restricted 215
7 Service Diagnostics and Fault Finding
Failure analysis
Failure analysis of RF (RF1)
Return to Status diagnostic codes
Mains ModuleInstrument Mains Module
Mains Module
Mains ModuleLeft Side RF Box Plasma Compartment

Table of Contents

Other manuals for Agilent Technologies 5100

Related product manuals