EasyManua.ls Logo

Agilent Technologies 5100 - Page 212

Agilent Technologies 5100
312 pages
Print Icon
To Next Page IconTo Next Page
To Next Page IconTo Next Page
To Previous Page IconTo Previous Page
To Previous Page IconTo Previous Page
Loading...
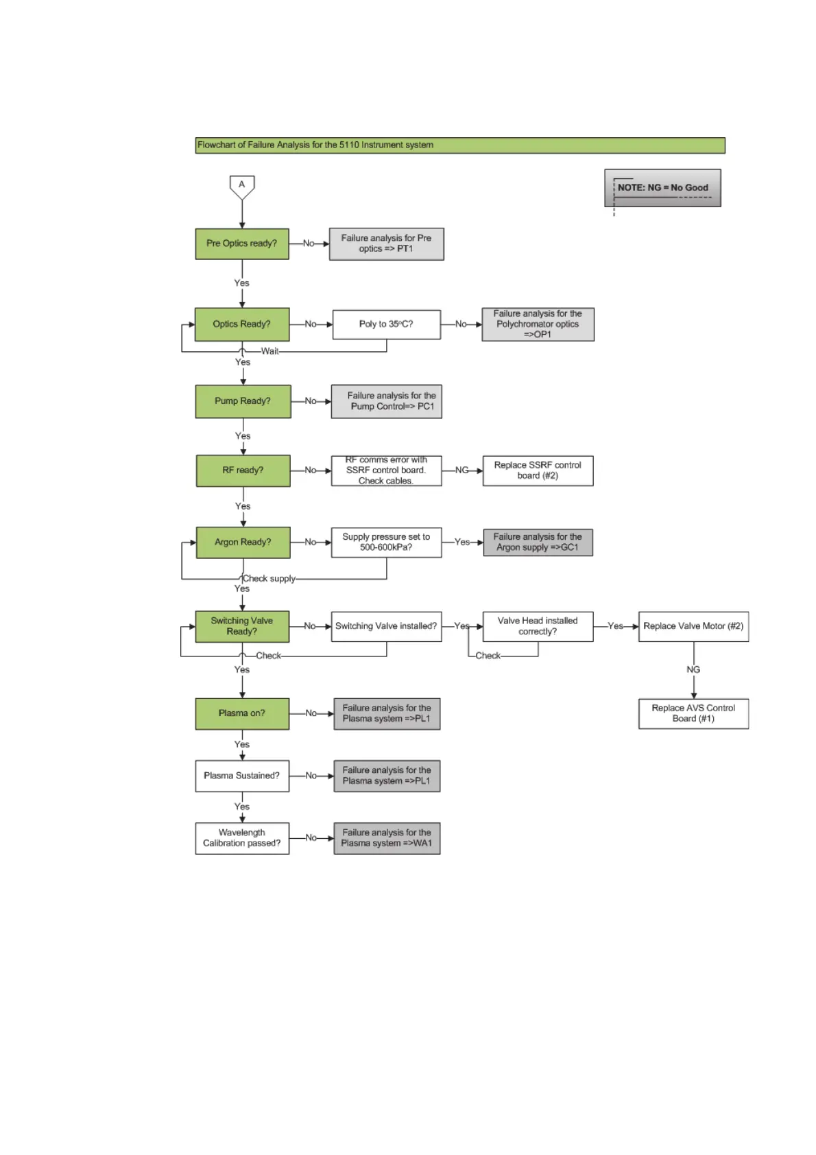
212 Agilent Restricted Agilent 5110/5100 ICP-OES Service Manual
7 Service Diagnostics and Fault Finding
Failure analysis
FailureanalysisofPre
FailureanalysisofOpti
FailureanalysisofPeri
Left Side RF
FailureanalysisofGas
Advanced Valve Advanced Valve
Advanced ValveFailureanalysisofPlas
FailureanalysisofPlas
FailureanalysisofWa

Table of Contents

Other manuals for Agilent Technologies 5100

Related product manuals